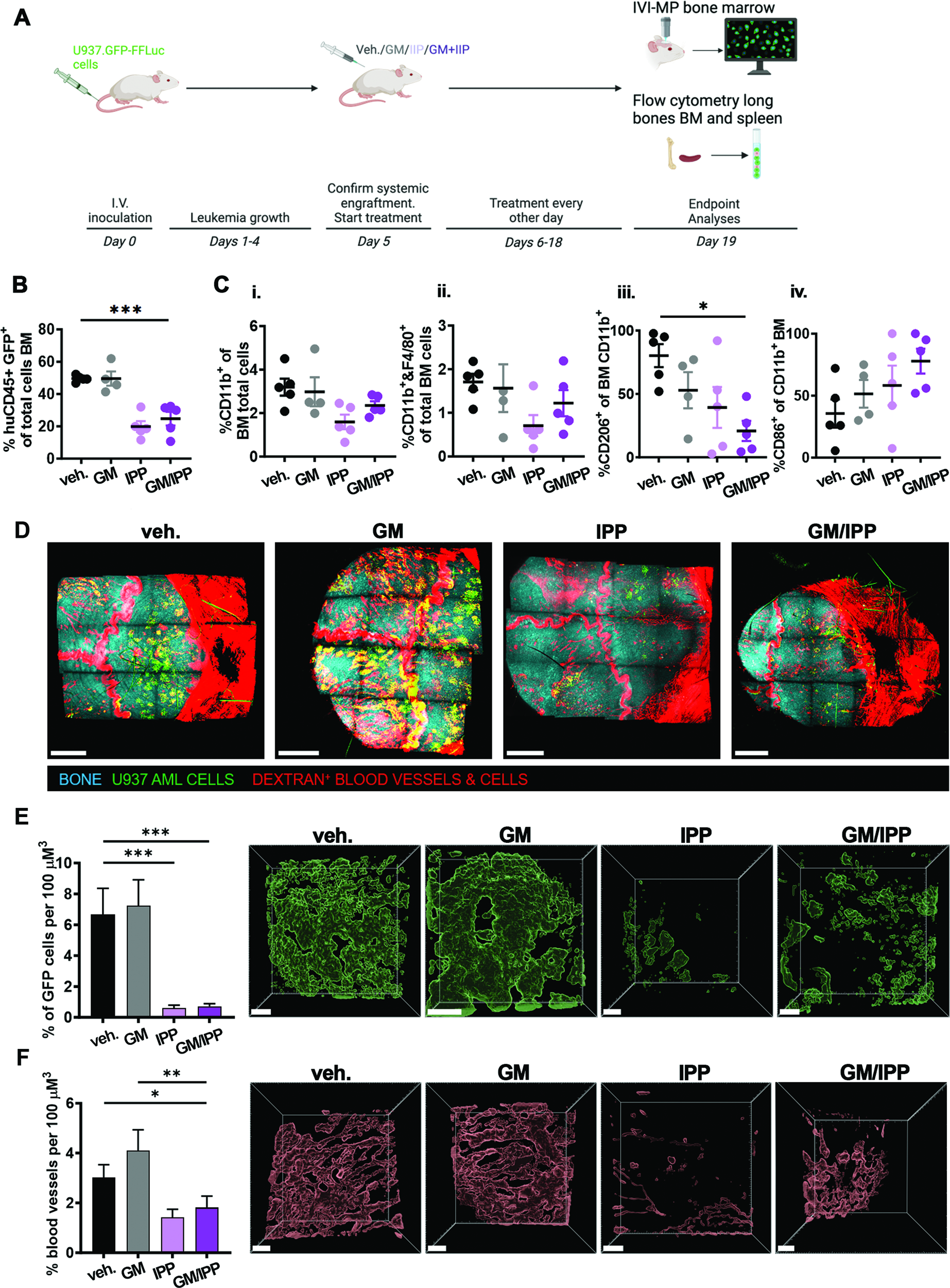
Fig. 5: MIF inhibition significantly reduces leukemia burden in the bone marrow and affects the microenvironment in vivo.

A Schematic representation of the experimental setup, created with BioRender. B Flow cytometry analyses at the end of the experiment (days 19–23 post-inoculation) of proportions of i.v. engrafted U937.GFP-FFLuc cells in bone marrow from long bones of NSG mice treated with vehicle (veh.), GM-CSF (GM, 3000 U/kg), 4-IPP (IPP, 80 mg/kg), and GM-CSF + 4-IPP (GM/IPP, administered at 3000 U/kg and 80 mg/kg body weight, respectively) starting on day 5 of engraftment. C Flow cytometry analysis was performed on bone marrow from femurs and tibias from mice treated as indicated for (i) % of total CD11b+ cells, (ii) % of CD11b+ and F4/80+ double-positive cells, (iii) % CD206+ M2-like macrophages, and (iv) % CD86+ M1-like macrophages in the CD11b+ population, respectively. Data are shown as the mean ± SEM (n = 4–5 mice per group), *p < 0.05, ***p < 0.001. D Representative mosaics from multiple 3-D z-stacks of whole top skull bone marrow from intravital imaging by multiphoton microscopy in mice from each treatment group show U937.GFP-FFLuc cells (green), dextran-labeled blood vessels and positive cells (red), and second harmonic generation imaging identified bone structures (cyan); scale bars = 1000 µm. E Quantification (mean ± SEM) of the percentage of U937.GFP-FFLuc cells per 100 µm3 volume of calvaria bone marrow, analyzed from 6 to 8 3-D z-stacks, n = 3 mice per treatment group, acquired by intravital multiphoton microscopy, using software analyses tools for surface rendering in the green channel as described in methods; to the right of the plot are representative 3-D image stacks of rendered GFP+ cells in calvaria bone marrow, scale bars = 200 µm. ***p < 0.001. F Quantification dextran+ vessels normalized per 100 µm3 bone marrow tissue volume, using 3-D surface rendering in the red channel; bars are means ± SEM (analyzed from 3 mice per group); to the right of the plot are representative 3-D image stacks of rendered dextran + vessels in calvaria bone marrow, scale bars = 200 µm. *p < 0.05, **p < 0.005.