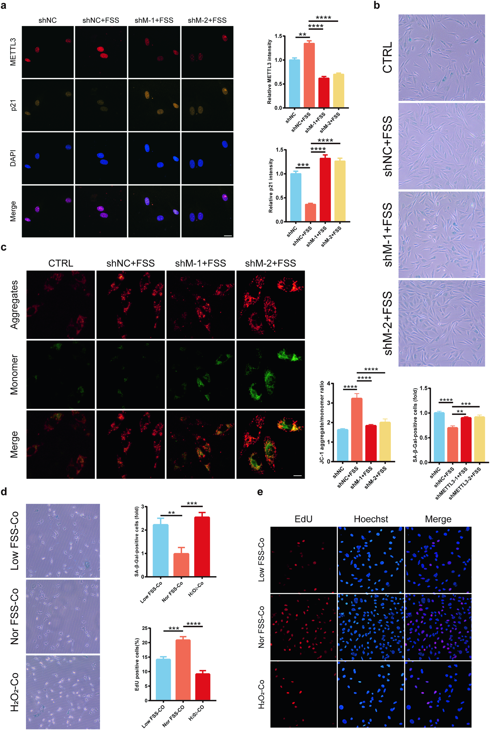
Fig. 3: Osteoblast function affects bone microenvironment.
From: METTL3-mediated m6A modification increases Hspa1a stability to inhibit osteoblast aging

a Confocal microscopy scans for METTL3 and p21 expression, bar = 20 μm (n = 3). b β-Galactosidase staining for senescent cells (n = 3). c JC-1 staining to assess mitochondrial membrane potential, bar = 10 μm (n = 3). d β-Galactosidase staining for senescent cells (n = 3). e EdU assay for cellular proliferation, bar = 50 μm (n = 3). *p < 0.05, **p < 0.01, ***p < 0.001, ****p < 0.0001 by Student’s t-test.