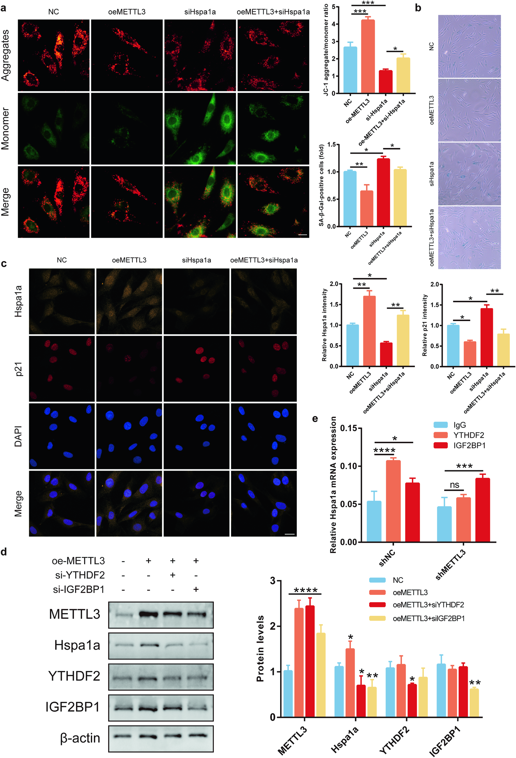
Fig. 5: METTL3-driven m6A modification directs YTHDF2-dependent Hspa1a mRNA decay.
From: METTL3-mediated m6A modification increases Hspa1a stability to inhibit osteoblast aging

a JC-1 staining to measure mitochondrial membrane potential, bar = 10 μm (n = 3). b β-Galactosidase staining to identify senescent cells (n = 3). c Confocal microscopy scans for Hspa1a and p21 expression, bar = 20 μm (n = 3). d Western blotting for METTL3, Hspa1a, YTHDF2, and IGF2BP1 proteins (n = 3). e RIP-qPCR to identify m6A-dependent proteins interacting with Hspa1a mRNA (n = 3). *p < 0.05, **p < 0.01, ***p < 0.001, ****p < 0.0001, ns, no significant, by Student’s t-test.