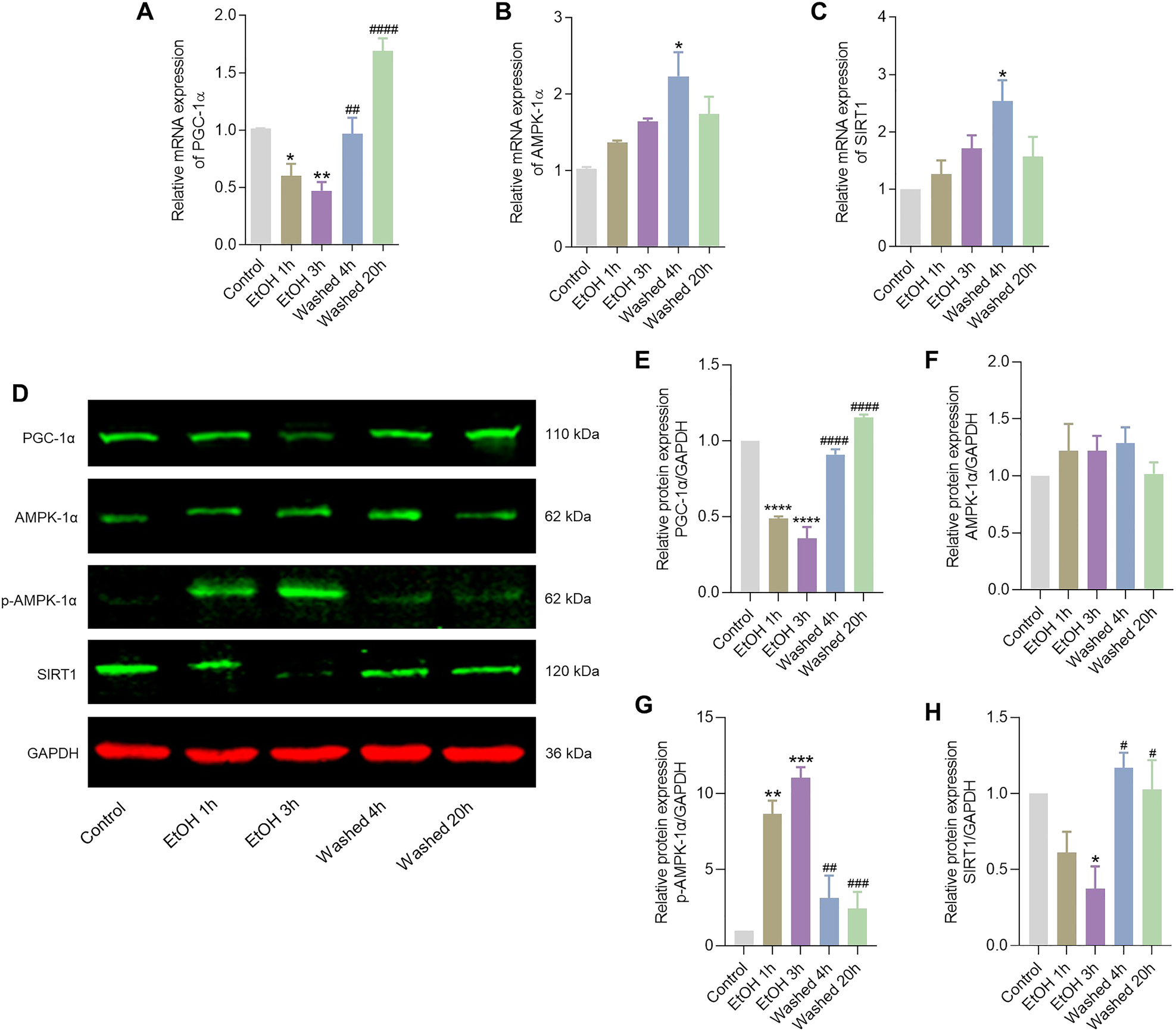
Fig. 6: Changes in PGC-1α mediated mitochondrial biogenesis in the process of cellular degeneration and recovery.

A–C mRNA expression of PGC-1α, AMPK-1α, SIRT1 in neuronal PC12 cells measured by qPCR. Data are presented as mean ± SEM. *P < 0.05, **P < 0.01, vs. control group; ##P < 0.01, ####P < 0.0001, vs. EtOH 3 h group. D–H Protein expression of PGC-1α, AMPK-1α, p-AMPK-1α, and SIRT1 in neuronal PC12 cells detected by western blot. Data are presented as mean ± SEM. *P < 0.05, **P < 0.01, ***P < 0.001, ****P < 0.0001, vs. control group; #P < 0.05, ##P < 0.01, ###P < 0.001, ####P < 0.0001, vs. EtOH 3 h group. EtOH ethanol.