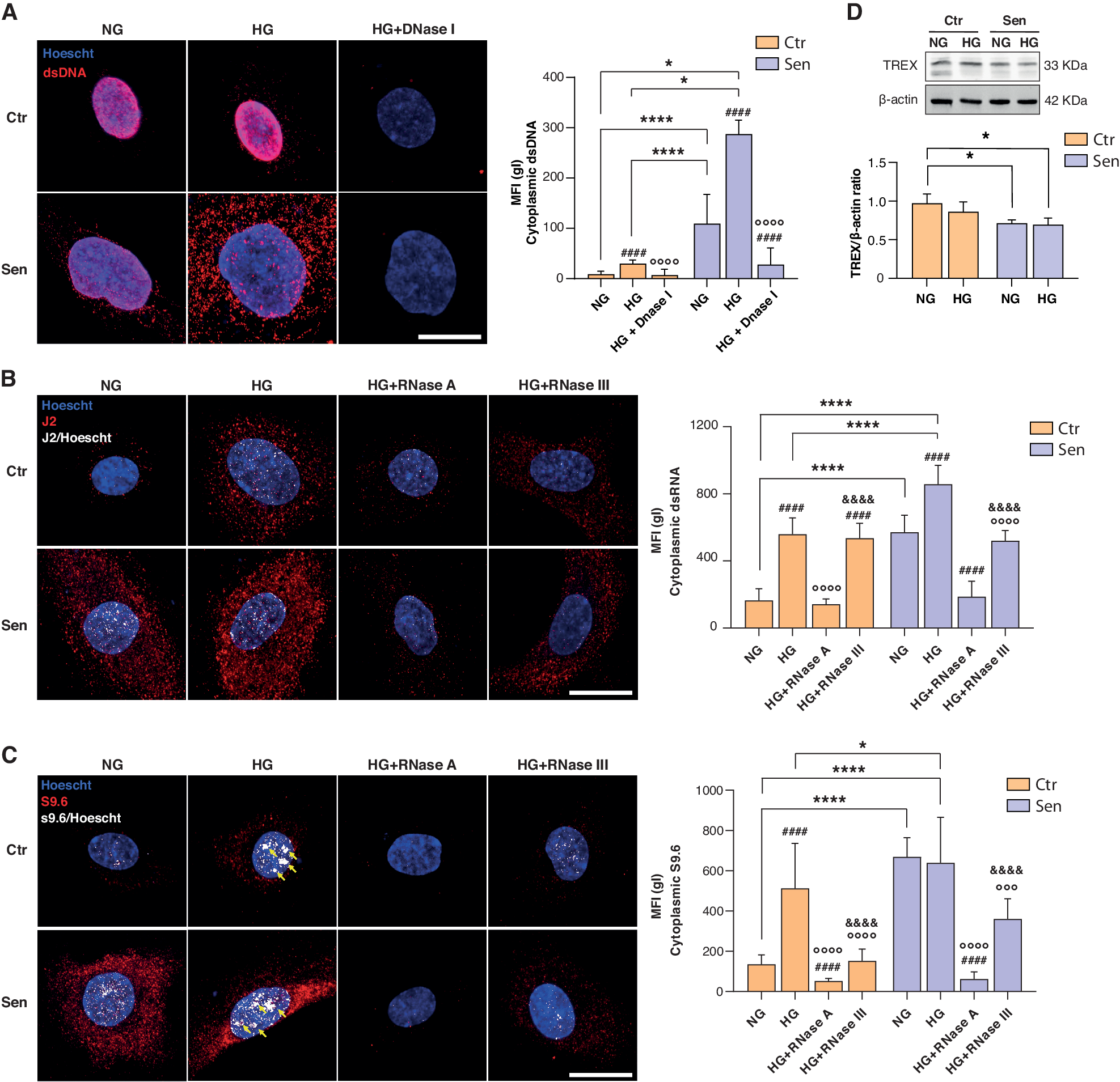
Fig. 4: High glucose-treated cells and senescent cells accumulate cytoplasmic self-derived nucleic acids.

A Representative images of nucleic and cytosolic double-stranded DNA (dsDNA) in HUVECs marked with anti-dsDNA antibody. Nuclei were labeled with Hoechst 33342 dyes (blue fluorescence). The specificity of the antibody was tested by using DNase I activity. Scale bar: 10 µm. B Anti-double-stranded RNA antibody (J2) was used to label dsRNA in HUVECs in presence/absence of high glucose treatment. RNase A and RNase III. White areas indicate co-localization of J2 antibody and Hoechst 33342 dyes. Scale bar: 10 µm. C S9.6. #, vs NG; °, vs. HG; &, vs HG+RNase A. White areas and yellow arrows indicate co-localization of S9.6 antibody and Hoechst 33342 dyes. Scale bar: 10 µm. D Western blot and densitometric analysis of TREX1. β-actin was used as a housekeeping protein. Data are mean ± SD of three independent experiments. *p < 0.05; **p < 0.01; ***p < 0.001; ****, ####, &&&& and °°°°p < 0.0001 for paired (HG vs. NG and DNase I/RNase III vs. HG) and unpaired (Sen vs. Ctr) t tests.