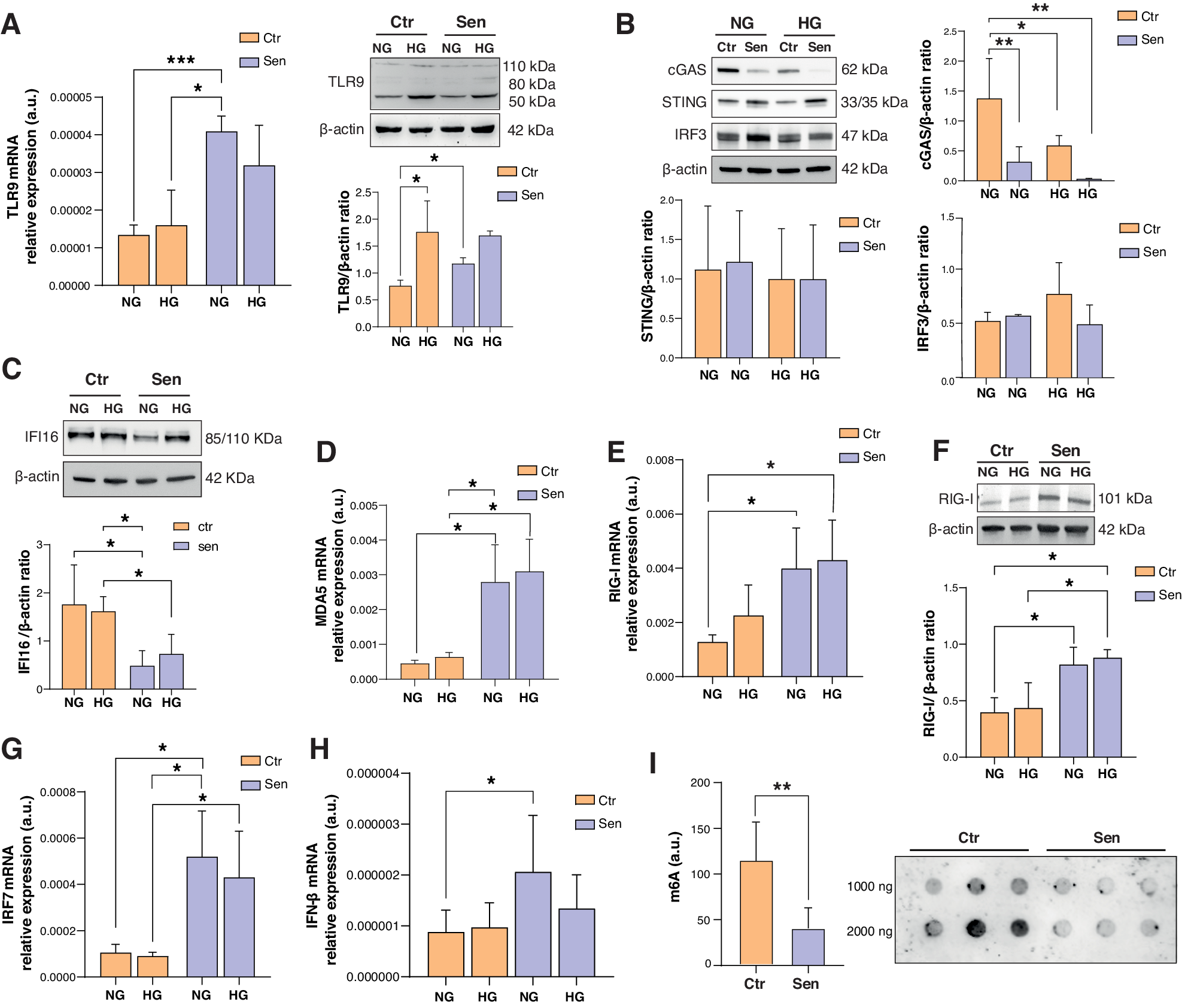
Fig. 5: Cytosolic RNA sensors are upregulated in high glucose-treated and senescent HUVECs.

A mRNA relative expression and western blot with densitometric analysis of TLR9 in Ctr and Sen cells. Protein expression values are reported as TLR9/β-actin ratio. B Western blot and densitometric analysis of cGAS, STING, and IRF3 in Ctr and Sen cells. β-actin was used as housekeeping protein. C Western blot and densitometric analysis of IFI16 in Ctr and Sen cells. β-actin was used as housekeeping protein. D MDA5 mRNA relative expression in arbitrary units (a.u.) in Ctr and Sen cells obtained through Real Time PCR. Data were normalized using β-actin as internal control. E RIG-I mRNA relative expression in arbitrary units (a.u.) in Ctr and Sen HUVECs, β-actin was used as internal control. F Western blot with densitometric analysis of RIG-I in Ctr and Sen cells. Protein expression values are reported as RIG-I/β-actin ratio. G IRF7 relative expression in arbitrary units (a.u.) in Ctr and Sen cells obtained through Real Time PCR. Data were normalized using β-actin as internal control. H IFN-β1 relative expression in arbitrary units (a.u.) in Ctr and Sen cells obtained through Real Time PCR. Data were normalized using β-actin as internal control. I Representative dot blot of total RNA isolated from Ctr and Sen cells. 1-2 µg of RNA was probed with the antibody against N6-methyladenosine (m6A) at 1:1000 dilution in TBS 3% BSA. Data are mean ± SD of three independent experiments. *t test p < 0.05; **t test p < 0.01.