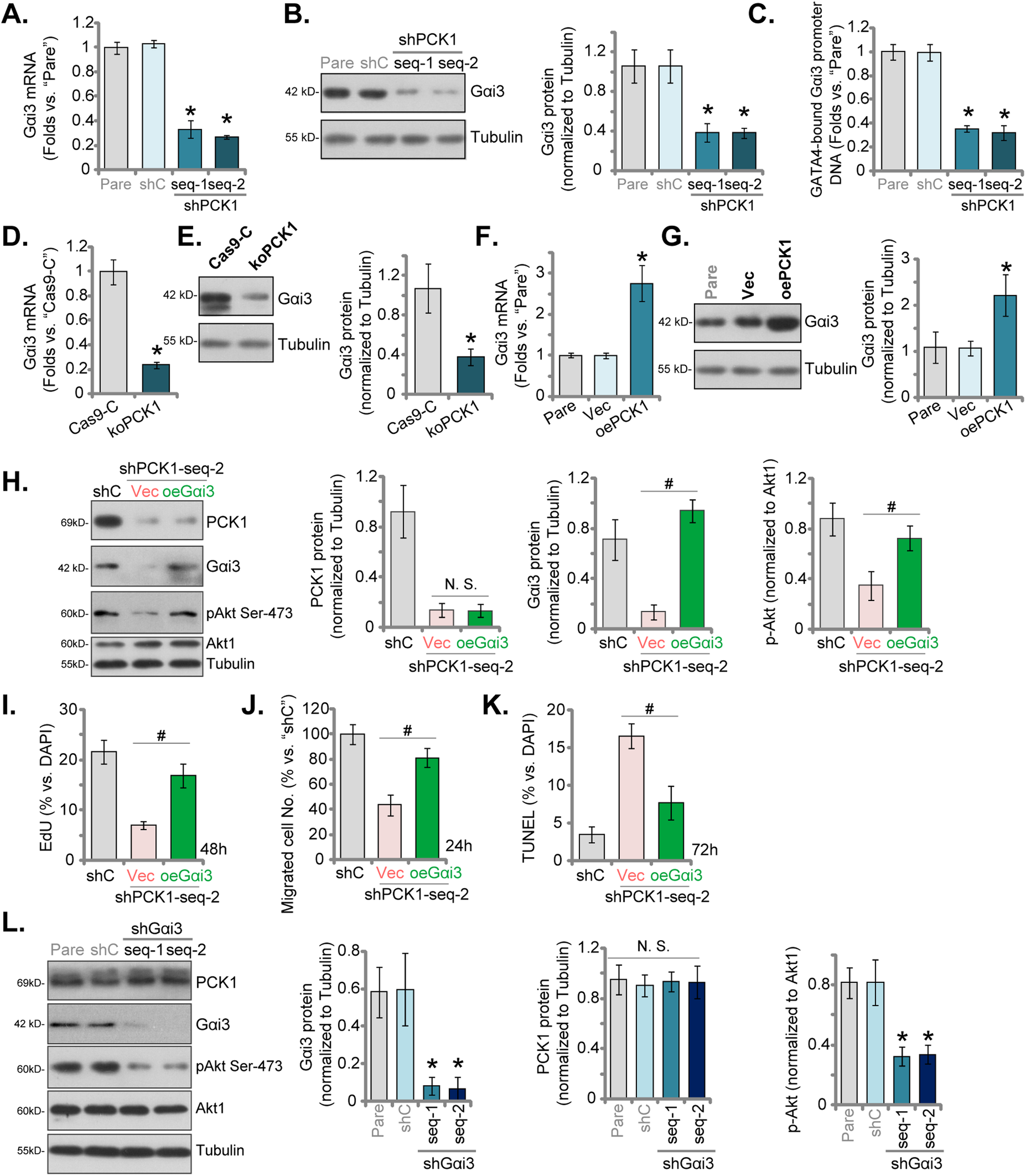
Fig. 7: PCK1 regulates Gαi3 expression in uveal melanoma cells.
From: Expression and functional significance of phosphoenolpyruvate carboxykinase 1 in uveal melanoma

The 92.1 cells were engineered to stably express the lentiviral PCK1 shRNA (“shPCK1-seq-1” or “shPCK1-seq-2”, the lentiviral control shRNA (“shC”) (A–C), the lentiviral CRISPR/Cas9-PCK1-KO construct (“koPCK1”), the CRISPR/Cas9-control construct (“Cas9-C”) (D, E), the lentivirus-packed PCK1-expressing construct (“oePCK1”) or the empty vector (“Vec”) (F, G), the mRNA and protein expression of Gαi3 was tested (A, B, D–G). ChIP assay showed the relative levels of Gαi3 promoter DNA binding to GATA4 in shC cells and PCK1-silenced cells (C). The shPCK1-seq-2-expressing 92.1 cells were subjected to stable transduction with the lentivirus-packed Gαi3-expressing construct (“oeGαi3”) or an empty vector (“Vec”). The expression levels of the listed proteins were shown (H). An equal number of the aforementioned 92.1 cells were cultured for specific durations, cell proliferation, migration, and apoptosis were assessed using EdU-nuclei staining (I), “Transwell” assays (J), and TUNEL-nuclei staining (K), respectively, with results quantified. The stable 92.1 UVM cells with the lentiviral Gαi3 shRNA (“shGαi3-seq-1” or “shGαi3-seq-2”, two different sequences) or the lentiviral control shRNA (“shC”) were established, and expression of listed proteins was shown (L). The numerical values are presented as the mean ± standard deviation (SD). “Pare” signifies the parental control cells. *Indicates statistical significance (P < 0.05) when compared to “shC”/”Cas9-C”/”Vec” cells (A–G and L). #P < 0.05 (H-K). “N. S.” denotes a lack of statistical difference (P > 0.05). The experiments depicted in this figure were replicated five times (n = 5, biological repeats), consistently yielding similar results.