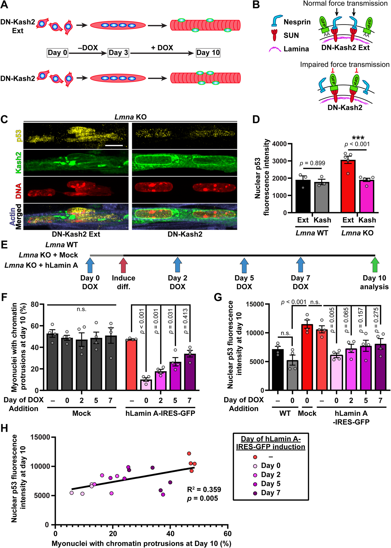
Fig. 3: Increased nuclear p53 levels is the result of mechanical forces acting on nuclei in Lmna KO myofibers.

A Schematic of LINC complex disruption studies, where the expression of either the DN-Kash2Ext (control) or DN-Kash2 construct is induced at day 3 of differentiation via the addition of doxycycline (DOX). B Schematic of LINC complex disruption by DN-Kash2 via preventing endogenous nesprins from interacting with the inner nuclear membrane SUN-domain containing proteins. The control construct, DN-Kash2Ext, contains an additional two alanine residues, which inhibits the interaction with SUN proteins, thereby maintaining the LINC complex. C Representative image of p53 immunofluorescence in Lmna KO myofibers at day 10 of differentiation, expressing either the DN-Kash2Ext (control) or DN-Kash2 construct. Scale bar: 10 µm D Quantification of nuclear p53 immunofluorescence at day 10 of myofiber differentiation in Lmna KO skeletal myofibers expressing either DN-Kash2Ext (control) or DN-Kash2. (N = 3 (Lmna WT) or 5 (Lmna KO) independent cell lines with n = 95–533 nuclei quantified per genotype/time-point; data shown as mean ± SEM; two-way ANOVA with Sidak’s post hoc correction). E Schematic of experimental design for re-introduction of Lamin A in Lmna KO myofibers at various time-points during differentiation. Blue arrows indicate the different time-points when DOX was first added to the culture media. F Quantification of chromatin protrusions in Lmna KO cells expressing Lamin A-IRES-copGFP or mock copGFP control at day 10 of differentiation. “Day” indicates the first day when expression was induced using doxycycline (DOX). (N = 4 (2 independent cell lines and 2 independent experiments) with n = 118–339 nuclei quantified per genotype/time-point. Data shown as mean ± SEM; Two-way ANOVA with Tukey’s post hoc correction). G Quantification of nuclear p53 immunofluorescence in Lmna WT or Lmna KO cells expressing either Lamin A-IRES-copGFP or mock copGFP control. “Day” indicates the first day when expression was induced using DOX. (N = 4 (two independent cell lines and two independent experiments) with n = 162–433 nuclei quantified per genotype/time-point; data shown as mean ± SEM; one-way ANOVA with Tukey’s post hoc correction). H Correlation between nuclear p53 levels and the extent of nuclear damage (percent chromatin protrusions) as a result of Lamin A-IRES-copGFP expression being induced at different timepoints during differentiation in Lmna KO muscle cells.