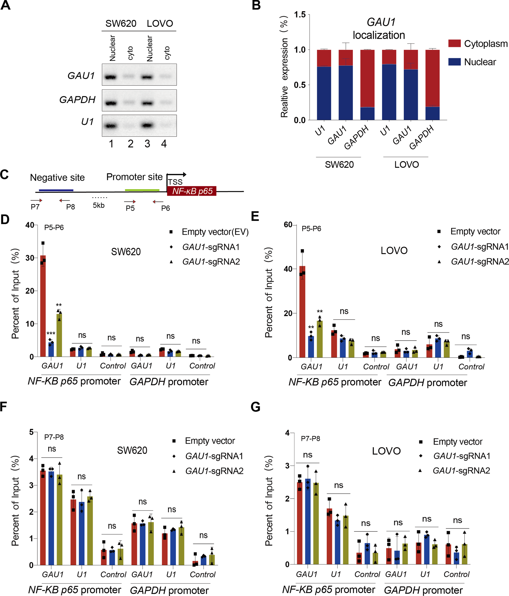
Fig. 7: LncRNA GAU1 binds to the promoter of NF-κB p65.
From: Induced dual-target rebalance simultaneously enhances efficient therapeutical efficacy in tumors

A, B Localization of mature GAU1 transcripts was examined. GAU1 was primarily observed in the nucleus. GAPDH and U1 RNA were used as positive controls for the cytoplasmic and nuclear fractions, respectively. C Schematic of sites in the NF-κB p65 promoter (P5–P6) and negative site (P7–P8) as detected using the ChIP and ChIRP assay. D RT-PCR examination assessed the binding of GAU1 to the NF-κB p65 promoter using samples from the ChIRP assay in SW620 cells. GAU1 oligo indicated the biotinylated antisense oligonucleotides against the GAU1 lncRNA. Negative oligo (control) indicated the scrambled oligonucleotides. The GAPDH promoter was selected as the negative control. The value obtained for the input was set as 100%. ImageJ was employed for quantifying the binding of GAU1 to the NF-κB p65 promoter. P5–P6 represented the NF-κB p65 promoter site, and P7–P8 indicated the 5000 bp negative control site upstream of NF-κB p65 promoter. All experiments were performed in triplicate and were presented as the mean ± SEM; N = 3, ***P < 0.001 and **P < 0.01. E RT-PCR examination assessed the binding of GAU1 to the NF-κB p65 promoter (P5–P6) using samples from the ChIRP assay in LOVO cells. All experiments were performed in triplicate and were presented as the mean ± SEM; N = 3, **P < 0.01. F RT-PCR examination assessed the binding of GAU1 to the NF-κB p65 negative site (P7–P8) using samples from the ChIRP assay in SW620 cells. G RT-PCR examination assessed the binding of GAU1 to the NF-κB p65 negative site (P7–P8) using samples from the ChIRP assay in LOVO cells.