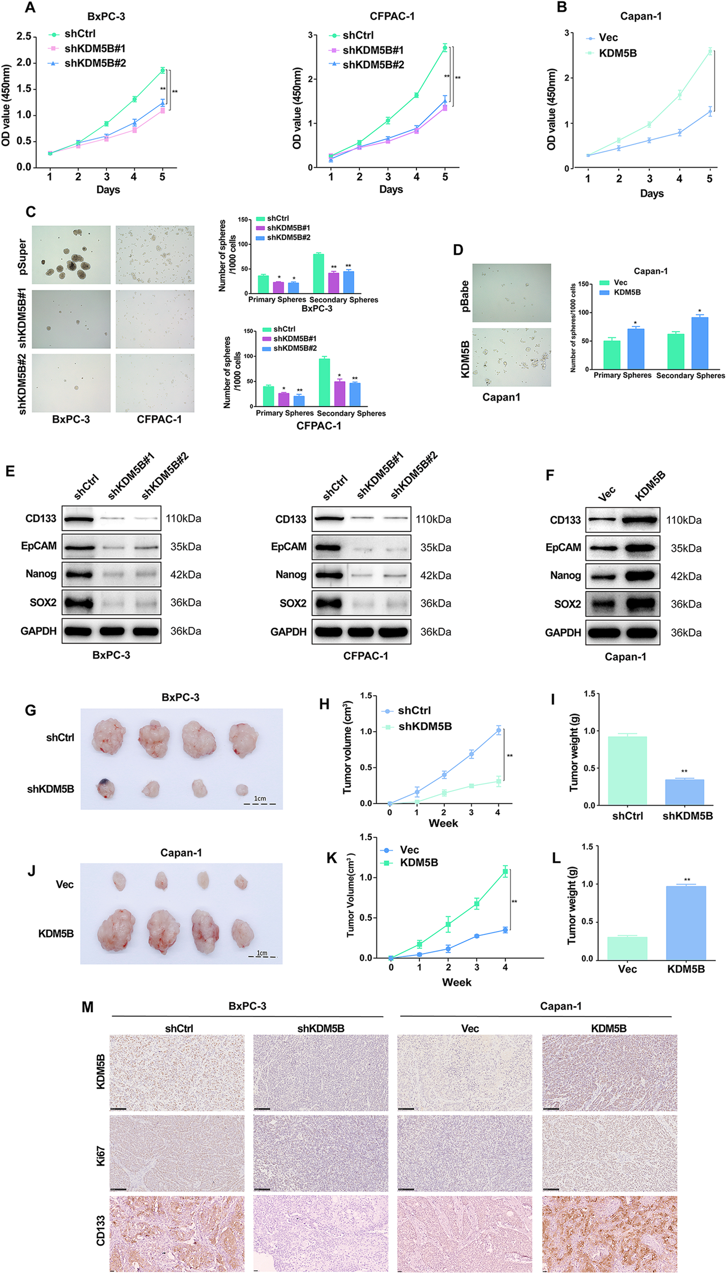
Fig. 2: KDM5B Promotes PDAC Cells Stemness and proliferation.

Cell proliferation analysis using CCK8 in KDM5B silencing BxPC-3 and CFPAC-1 cell (A) or Capan-1 cells with KDM5B overexpression (B). C Representative phase contrast images of tumorspheres formed by BxPC-3 and CFPAC-1 cells transduced with KDM5B shRNA constructs or a nontarget shRNA. D Representative phase contrast images of tumorspheres formed by Capan-1 cells transduced with KDM5B constructs or Control. The expression levels of CSC markers (CD133, EpCAM, NANOG and SOX2) were examined in shKDM5B-transfected BxPC-3 and CFPAC-1 cells (E) and KDM5B overexpression plasmid-transfected Capan-1 cells (F) by immunoblotting. G–I Tumor formation in nude mice injected with shKDM5B-transfected BxPC-3 cells (5 × 104 cells/mouse). The xenograft tumor volume and weight was monitored for 4 weeks. J–L Tumor formation in nude mice injected with KDM5B overexpression Capan-1 cells (5 × 104 cells per mouse). The xenograft tumor volume and weight was monitored for 40 days. M The expression level of KDM5B, Ki67, and CD133 were tested by IHC in different groups.