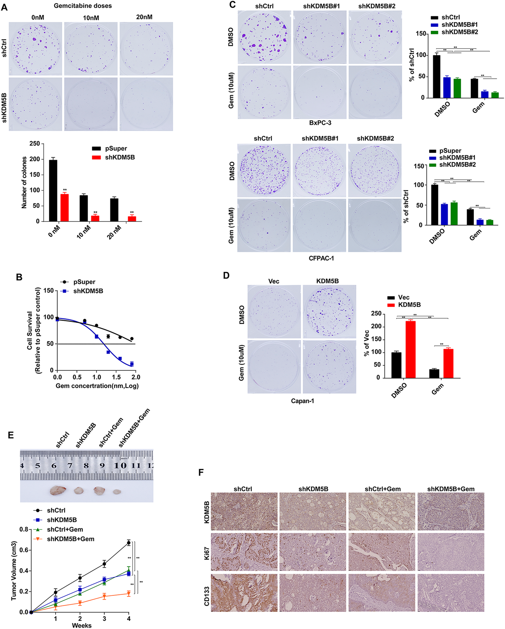
Fig. 3: KDM5B suppresses the chemosensitivity of PDAC cells.

A Colony formation of BxPC-3 cells transfected with control (upper panel) or shKDM5B (bottom panel) in the present of indicated doses of GEM. B Dose response curves of GEM in KDM5B silencing BxPC-3 cells. C Colony formation of KDM5B silencing CFPAC-1 and BxPC-3 cells after GEM treatment. D Colony formation of KDM5B overexpression Capan-1 cells after GEM treatment. E Representative images of xenograft tumors formed by in KDM5B silencing BxPC-3 cells in GEM-treated nude mice. Tumor growth curves of BxPC-3 cells transfected with shCtrl or shKDM5B in GEM-treated nude mice. F IHC was used to assess the levels of KDM5B, Ki67, and CD133 in different groups as described in E.