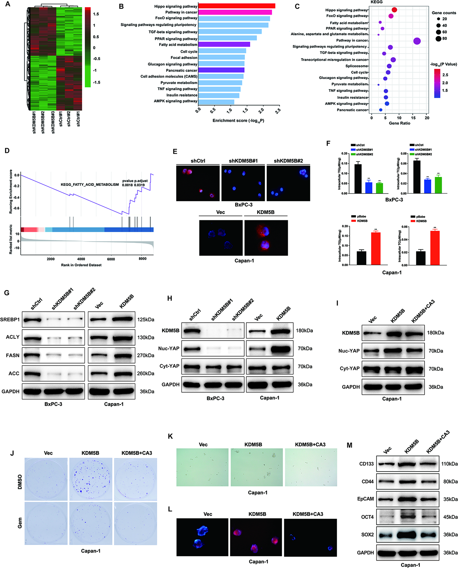
Fig. 4: KDM5B enhance de novo lipogenesis in PDAC.

A The heatmap summarizes the differentially expressed genes in KDM5B WT and KDM5B silencing BxPC-3 cells. B KEGG enrichment analysis of KDM5B-regulated genes. C KEGG pathway enrichment analysis of target genes by a bubble chart. D Enrichment of an fatty acid metabolism gene expression signature in GSEA analysis of genes altered as described as described in A–C. E Nile red staining assay for levels of neutral lipids in the indicated cells. DAPI (blue) was used to stain the nucleus. F The quantitative detection of triglyceride and cholesterol in KDM5B silencing BxPC-3 cells and KDM5B overexpressed Capan-1 cells. G Western blot analyses of SREBP1, ACLY, FASN and ACC1 in KDM5B silencing BxPC-3 cells and KDM5B overexpressed Capan-1 cells. H The cell lysates from BxPC-3 cells transfected with shKDM5B or Capan-1 cells transfected with KDM5B overexpression plasmid were fractionated into Cytosol/Nucleus fractions for immunoblotting. I Western blot to determine the YAP protein levels in Cytosol/Nucleus fractions in Capan-1 cells transfected with KDM5B overexpressed Capan-1 cells in the presence or absence of CA3 (an inhibitor of YAP) challenge. J Colony formation of KDM5B overexpressed Capan-1 cells after GEM treatment in the presence or absence of CA3 challenge. K Representative phase contrast images of tumorspheres formed in the indicated cells as described in I. L Nile red staining assay for levels of neutral lipids in the indicated cells as described in I. DAPI (blue) was used to stain the nucleus. M Immunoblotting to detect stemness marker expression in the indicated cells as described in I.