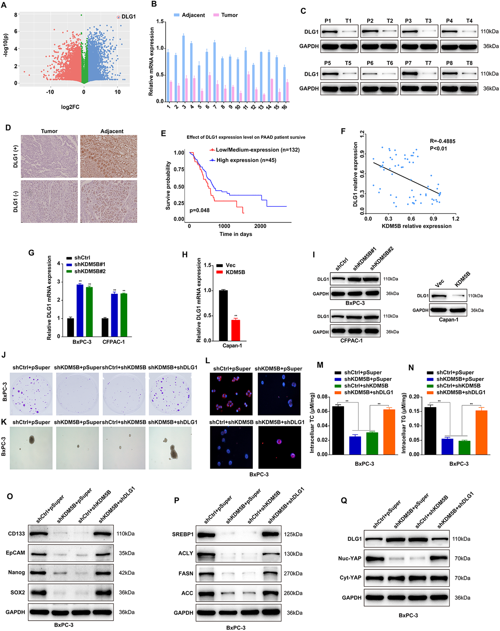
Fig. 5: DLG1 is a mediator for KDM5B-induced malignant phenotype in PDAC cells via Hippo pathway.

A Volcano plot of differentially expressed genes between BxPC-3 cells shNC and shKDM5B cells as determined by RNA-seq. B Comparison of DLG1 expression in cancer tissues and paired pericarcinomatous normal tissues of 16 patients with PDAC. C Immunoblotting for DLG1 in sections from human PDAC or paracarcinoma tissue. GAPDH was included as a loading control. D IHC staining for DLG1 in sections from human PDAC or paracarcinoma tissue. E Kaplan-Meier analysis of survival time in PDAC patients based on the high (Blue; n = 45) or low (Red; n = 132) DLG1 expression. F Correlation between mRNA levels of DLG1 and KDM5B in 65 PDAC tissues were analysed by Scatter plot. G–I RT-qPCR analysis an western blot detects the expression of DLG1 in KDM5B silencing BxPC-3 and CFPAC-1 cell or Capan-1 cells with KDM5B overexpression. BxPC-3 cells transfected with indicated construct and then analyze clone formation ability (J), cell sphere number (K), neutral lipids by Nile red staining (L), and contents of cholesterol (M) and triglyceride (N). Immunoblotting of lysates from BxPC-3 cells as described in J. Expression of stemness marker (O), de novo lipogenesis (P), and YAP protein levels in Cytosol/Nucleus fractions (Q) were analyized.