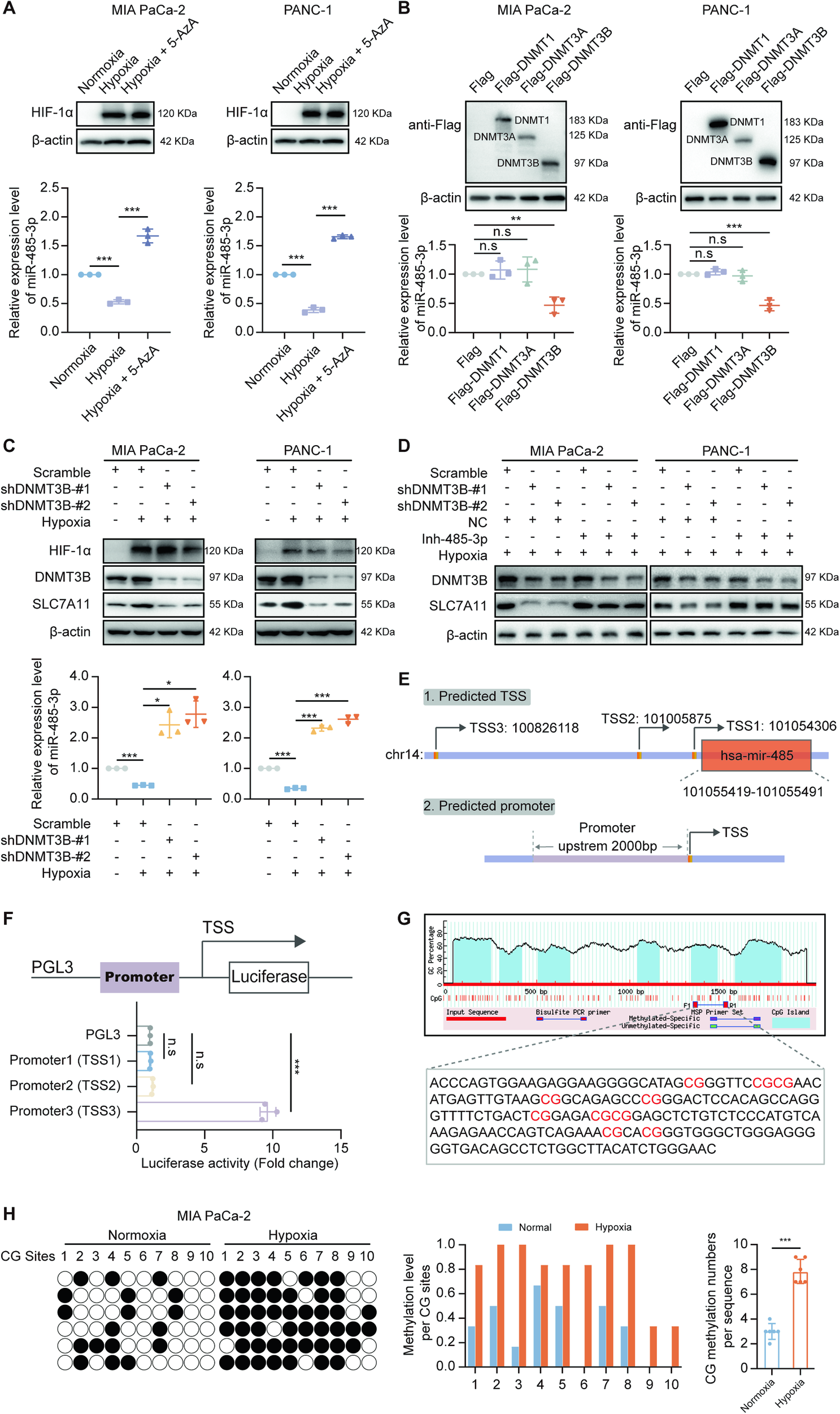
Fig. 6: The methylation of the miR-485-3p promoter region was mediated by DNMT3B under hypoxia.

A The expression of miR-485-3p in cells exposed to hypoxia and/or treated with 5-AZA. B The expression of miR-485-3p in cells with the overexpression of DNMTs. C The expression of miR-485-3p in cells with knockdown of DNMT3B. D The expression of SLC7A11 in cells exposed to hypoxia and/or with the knockdown of DNMT3B and/or treatment with miR-475-3p inhibitor. E Online prediction of the possible promoter region of miR-485-3p. F Dual-luciferase reporter assay of transcription activity of the three promoter regions. G Methprimer predicts the distribution of CpG islands in the promoter region. H BSP identification of the CpG methylation level in the miR-485-3p promoter of the intracellular genome after hypoxia exposure, the black circle represents the presence of methylation modification, and the white circle represents the absence of methylation modification in the CpG where it is located. Data are expressed as mean ± SD from at least three independent experiments. *P < 0.05; **P < 0.01; ***P < 0.001.