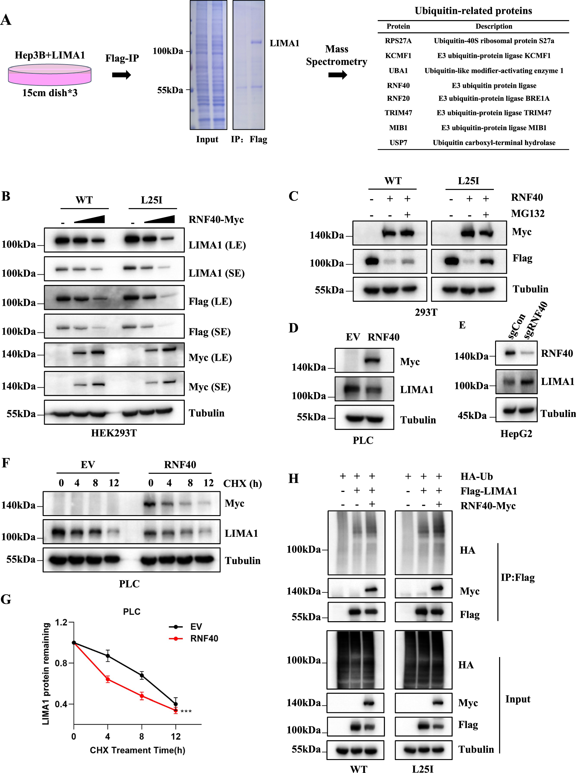
Fig. 2: Identification of RNF40 as an E3 ligase to promote proteosome-mediated degradation of LIMA1.
From: LIMA1 links the E3 ubiquitin ligase RNF40 to lipid metabolism

A Mass spectrometry (MS) identification of LIMA1-associated ubiquitin-related proteins. Schematic work flow and SDS-PAGE gel verification of immunoprecipitated proteins. B HEK293T cells were transfected with Flag-LIMA1 or L25I and different amounts of RNF40-Myc followed by immunoblotting analysis. C LIMA1-WT or LIMA1-L25I mutant were transfected into HEK293T cells with or without RNF40 for 36 h, then samples were collected after MG132 treatment for 8 h and analyzed by Western blotting. D, E Western blotting analysis of RNF40-overexpressed PLC cells (D) and RNF40-konckout HepG2 cells (E). F, G LIMA1 protein stability was determined in PLC cells overexpressed with RNF40 in the presence of CHX (F). Relative levels of LIMA1 at different time points for the two cell lines were plotted (G). n = 3 per group. P values was calculated using two-way ANOVA. ***p < 0.001. H HEK293T cells were transfected with HA-Ub, LIMA1-WT/L25I, and RNF40 followed by MG132 treatment for 8 h, then the samples were collected for anti-Flag immunoprecipitation and immunoblotting analysis.