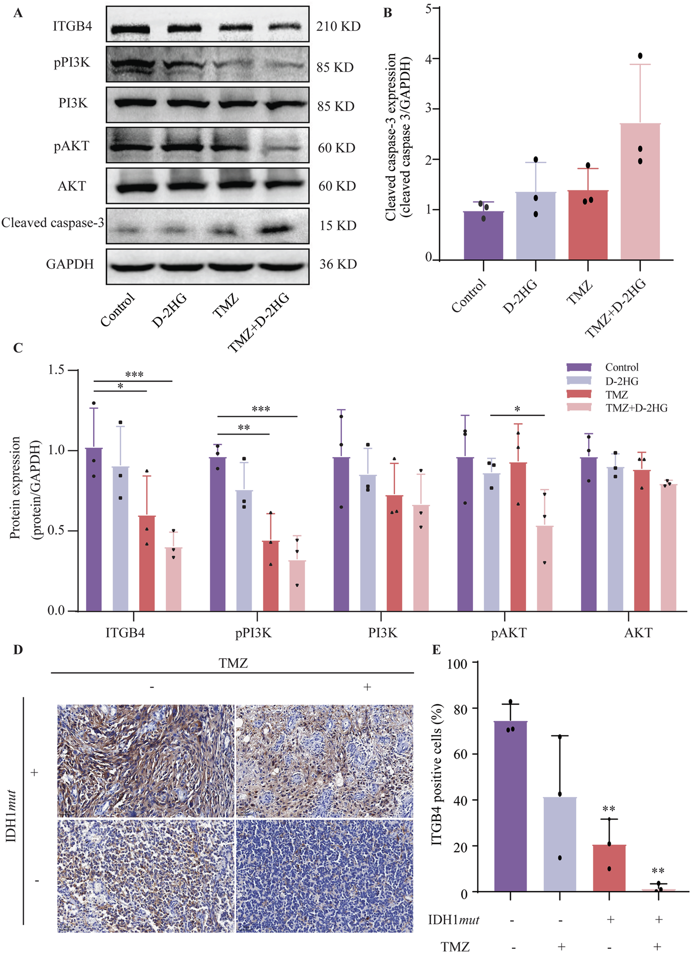
Fig. 10: D-2HG in combination with TMZ inhibits the ITGB4/PI3K/AKT pathway and elevates the level of apoptosis in glioma U251 cells.

A–C Western blotting measuring the expression of key molecules in the ITGB4/PI3K/AKT pathway in U251 cells treated with D-2HG (500 μM), TMZ (500 μM), or a combination of the two drugs. D, E The expression level of ITGB4 in clinical glioma tissues was validated through immunohistochemistry.