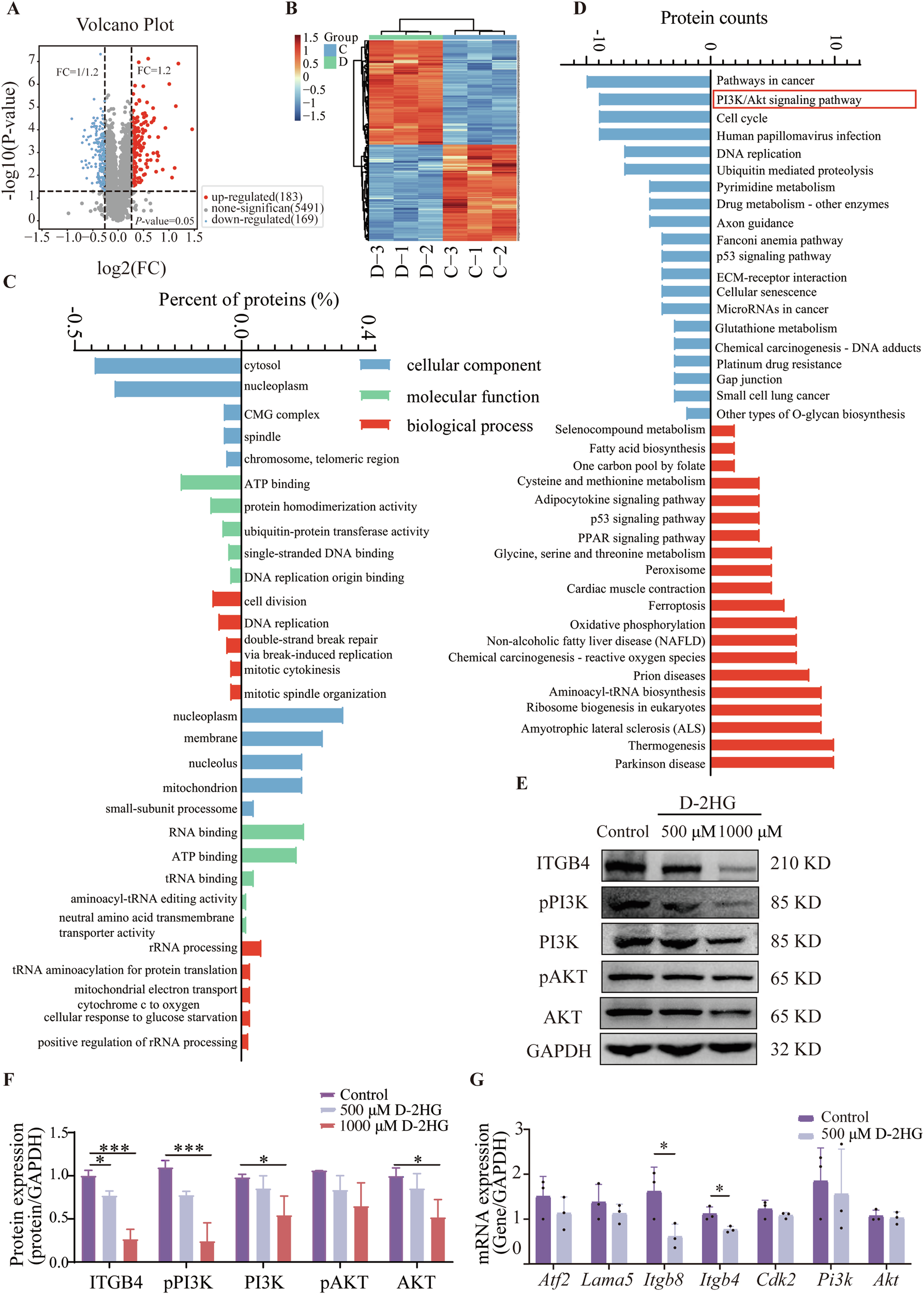
Fig. 3: Proteomic analysis to identify the potential mechanism of D-2HG.

A The volcano plot depicts red dots representing upregulated proteins, blue dots indicating downregulated proteins, and gray dots representing proteins with non-significant differential expression. B The heat maps of differentially expressed proteins at different treatment groups, with red denoting high expression and blue denoting low expression. Each row represents the expression of each protein in different groups. C GO enrichment analysis of differential protein. The horizontal axis represents the names of GO terms, while the vertical axis represents the percentage of differential proteins annotated to that entry. Negative values indicate downregulation and positive values indicate upregulation. D KEGG analysis indicated the signaling pathways affected by D-2HG. The horizontal axis represents the names of KEGG pathways, while the vertical axis represents the number of differential proteins annotated to that pathway. Negative values (blue) indicate downregulation, and positive values (red) indicate upregulation. E, F Western blot analysis of protein levels. G qPCR analysis of RNA transcription level.