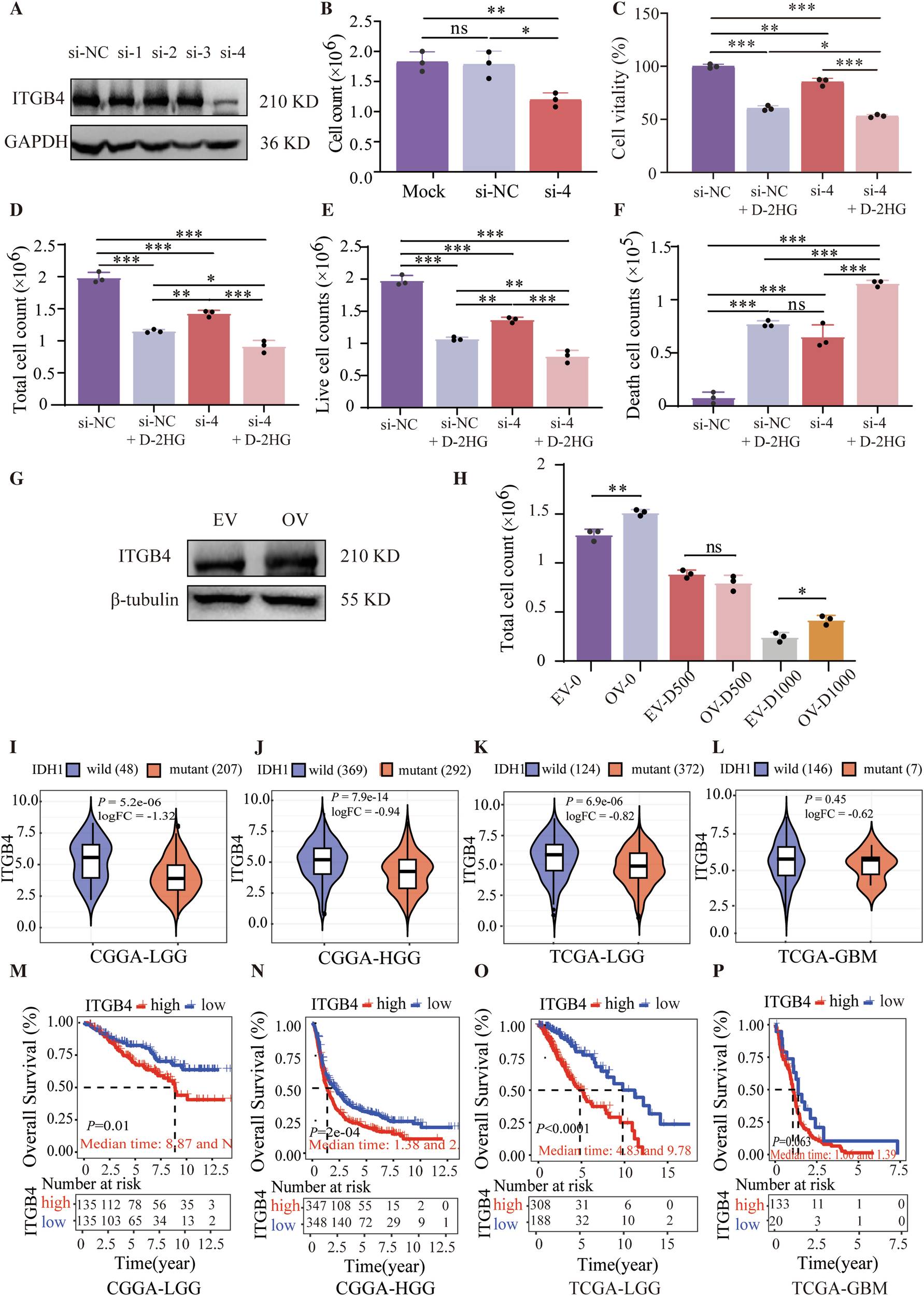
Fig. 4: ITGB4 downregulation is related to a lower proliferation of glioma cells and better prognosis for glioma patients.

A ITGB4 protein expression in Itgb4 siRNA-transfected cells. B Cell proliferation was measured by Trypan blue staining. C Same number of ITGB4 siRNA-transfected and siNC-transfected cells were treated with D-2HG for 48 h. Cell viability was measured by CCK-8 assay. D Total cell count, E Live cell counts, F Dead cell counts were measured by Trypan blue staining. G ITGB4 protein expression in ITGB4-overexpressed cells. H ITGB4-overexpressed enhances the proliferation of glioma cells while simultaneously weakening the anti-tumor effect of D-2HG. I–L The relationship between ITGB4 expression and IDH1 mutation, the numbers in brackets represent the number of cases. M–P The relationship between ITGB4 expression and the prognosis of glioma patients.