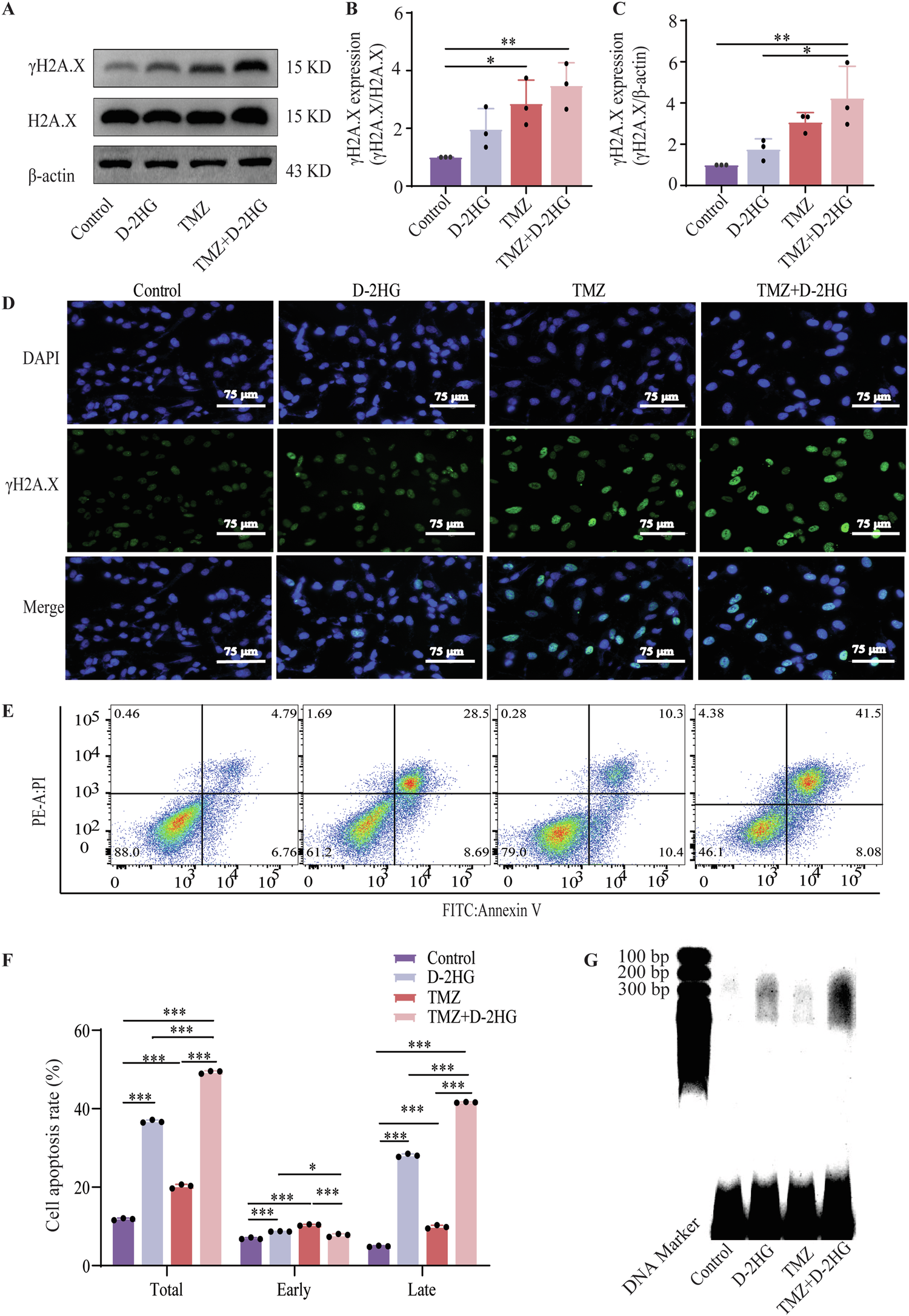
Fig. 7: D-2HG enhances the DNA damage and apoptosis induced by TMZ.

A–C Western blotting measuring the expression of γH2A.X in U251 and glioma primary cells induced by D-2HG (500 μM), TMZ (500 μM), and a combination of the two drugs. D Immunofluorescent staining of γH2A.X in U251 and glioma primary cells with normal (control) and treatment groups. E Representative images of cell apoptosis detected through flow cytometry after a 48-h treatment. F Percentages of early-stage and late-stage apoptotic and their sum were calculated and compared among groups. G The combination of D-2HG and TMZ induces extensive DNA breakage and cell death, confirmed by DNA gel electrophoresis.