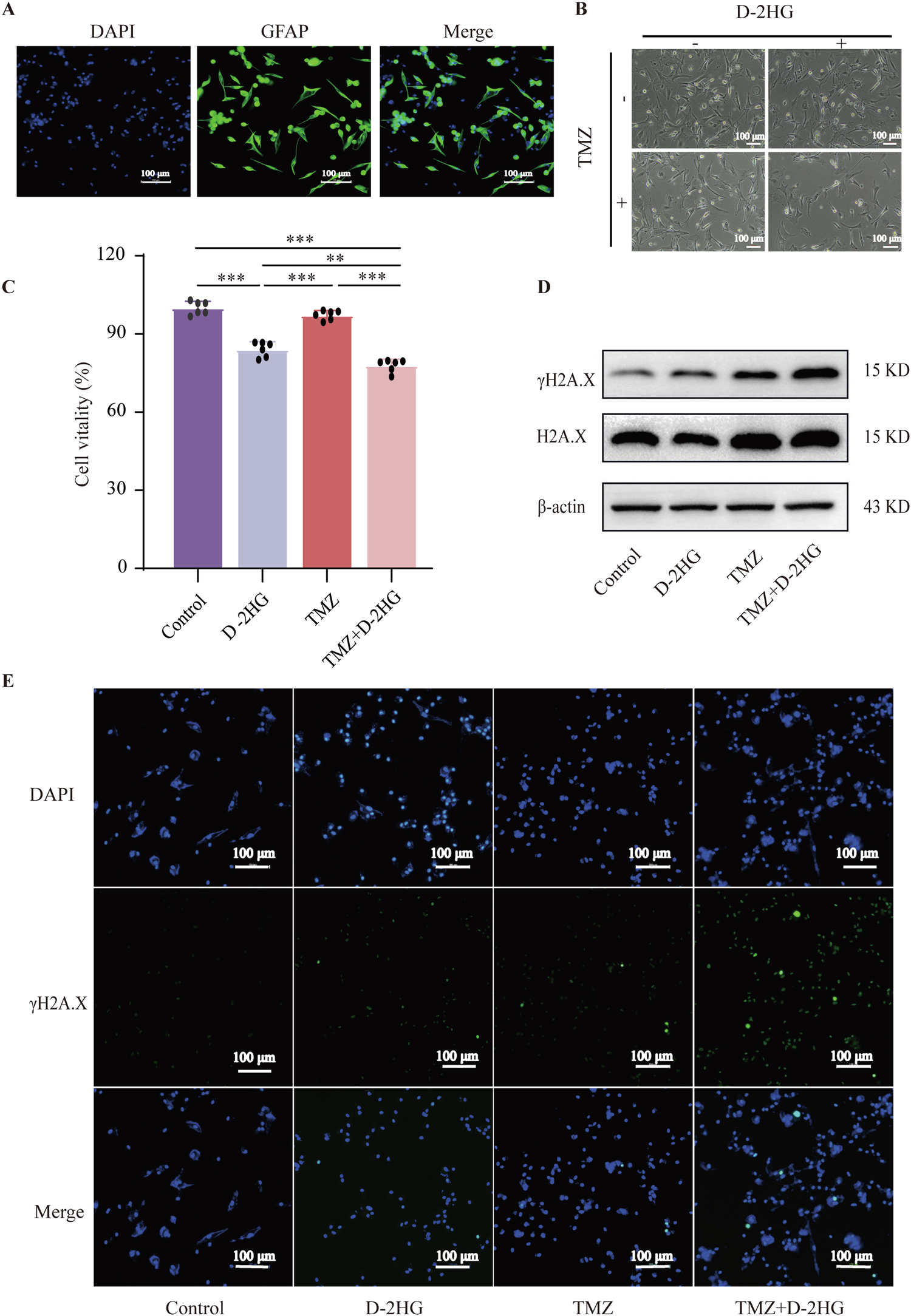
Fig. 8: The effect of D-2HG combined with TMZ in primary glioma cells.

A Primary glioma cells verified by GFAP. D-2HG exhibits a significant inhibitory effect on the proliferation (B) and cell viability (C) of glioma primary cells and enhances the DNA damage of TMZ (D, E).