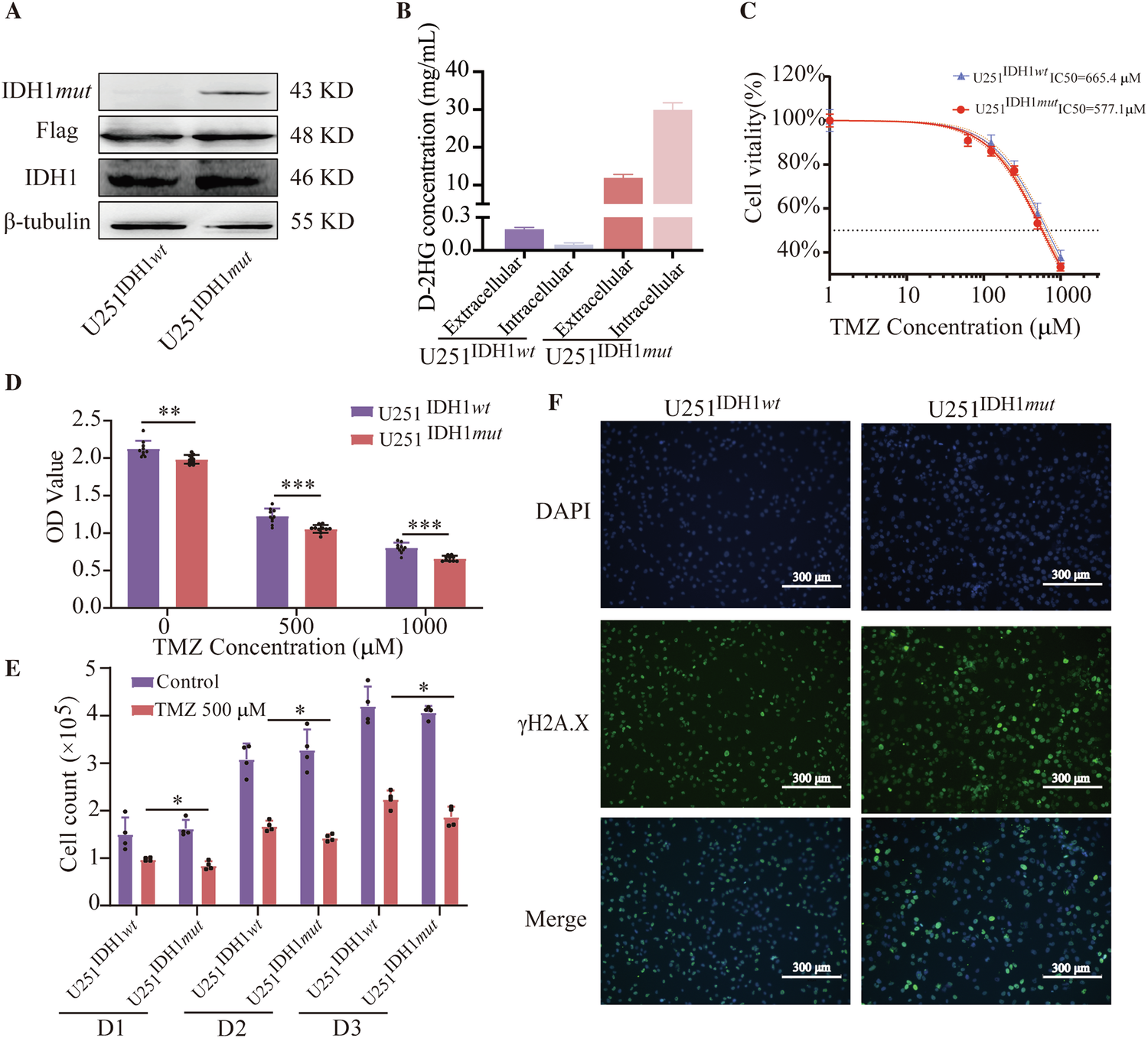
Fig. 9: IDH1 mutation and D-2HG sensitized glioma cells to TMZ.

A, B Western blot and HPLC/MS results indicate that we successfully generated U251 cell lines with overexpressed IDH1 mutation. The intracellular concentration of D-2HG in U251IDH1mut was the highest, reaching 29.7 mg/mL (approximately 200.7 μM). The supernatant of U251IDH1mut contained 11.5 mg/mL (approximately 77.7 μM) of D-2HG. In contrast, both intracellular and supernatant D-2HG concentrations in U251IDH1wt cells remained notably low. C U251IDH1mut cells are more sensitive to TMZ, with an IC50 value of 577.1 μM, which is lower than the IC50 value of U251IDH1wt cells (665.4 μM). TMZ treatment induces D Lower cell viability, E Lower cell proliferation capabilities, and F Higher expression of γH2A.X and more severe DNA damage in U251IDH1mut cells, compared to U251IDH1wt cells.