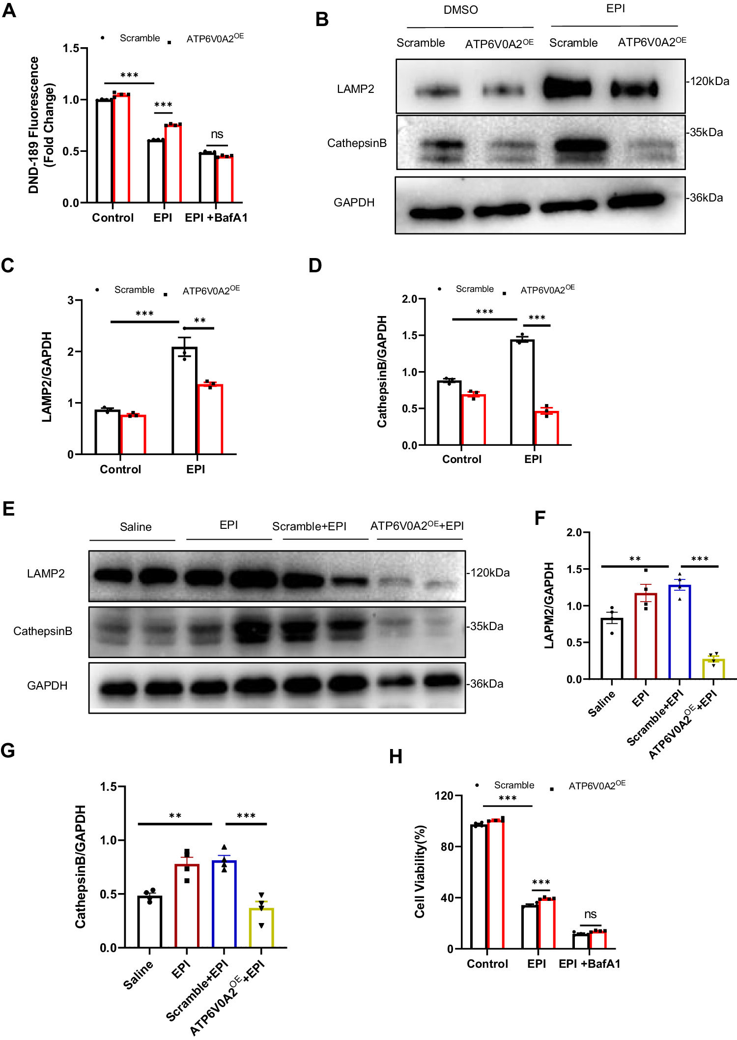
Fig. 6: Forced expression of ATP6V0A2 reacidify the lysosome compartment of cardiomyocytes against EIC.

A Relative quantification of LysoSensor DND-189 fluorescence of HL-1 cardiomyocytes in the presence or absence of EPI (2 μM) or BafA1(50 nM) was measured by flow cytometry. B–D Immunoblotting images of lysosomal function related proteins (LAMP2 and Cathepsin B) in HL-1 cardiomyocytes are shown. E–G Immunoblotting images of LAMP2 and Cathepsin B proteins in murine hearts in the indicated groups are shown. n = 3 mice per group. H Cell viability of HL-1 cardiomyocytes in the indicated groups was detected by CCK-8. One-way ANOVA followed by the Tukey post hoc test was used to compare indicated treatment groups and control group in murine hearts. Two-way ANOVA and subsequent Tukey test was performed to compare groups with different secondary treatments in HL-1 cells. ***p < 0.001, **p < 0.01, ns indicates no sense.