Fig. 2: Maternal dietary supplementation with sunflower seeds attenuates neurological damage in Ugt1−/− offspring.
From: Maternal linoleic acid-rich diet ameliorates bilirubin neurotoxicity in offspring mice

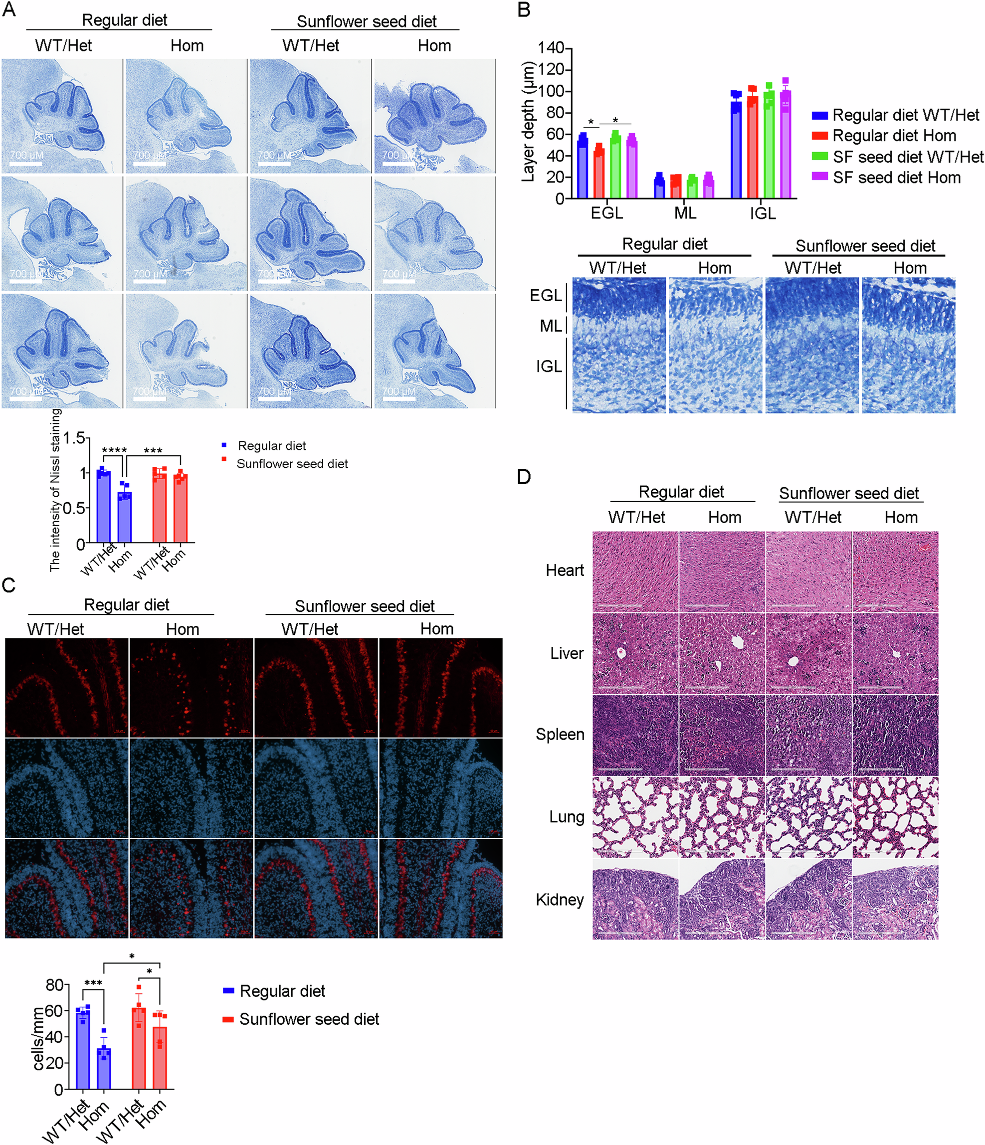
A Cerebellar Nissl staining was performed on each group of offspring mice at 5 days of age, and three representative images were presented (5-6 mice/group, 2 sections/animal). The intensities of Nissl staining were analyzed by Two-way ANOVA test. Mean ± SD. ***p < 0.001, ****p < 0.0001. B Upper section: the thickness of the EGL, ML, and IGL layers in lobes IV and IX of the cerebellum was individually measured for each group’s offspring. Two-way ANOVA, *p < 0.05. Lower section: representative images of each layer of the cerebellar lobe IX. C Representative fluorescent immunohistochemistry was performed to quantify the number of Purkinje cells (PCs) in each group of offspring mice at 5 days of age (5 mice/group, 2 sections/animal). PCs were specifically stained using an anti-calbindin1 antibody (red), while nuclei were counterstained with DAPI (blue). Two-way ANOVA test, ***p < 0.001, *p < 0.05. D Representative images of H&E staining in the heart, liver, spleen, lung and kidney from each group’s offspring mice.