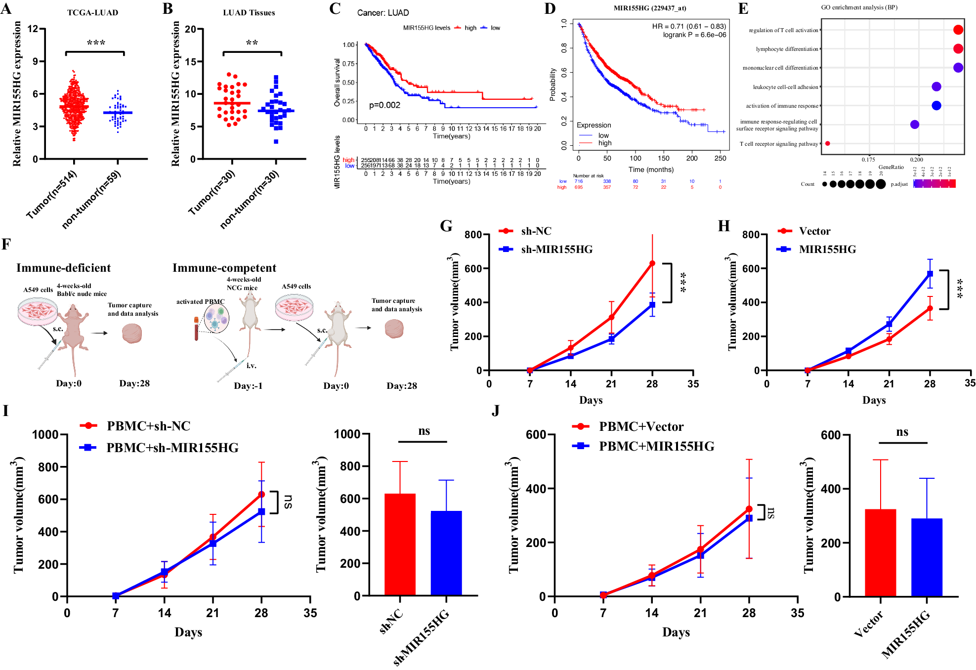
Fig. 1: Existence of immune environment abrogates tumor intrinsic oncogenic role of MIR155HG in lung adenocarcinoma.

A Relative expression levels of MIR155HG in LUAD tissues (n = 514) and normal tissues (n = 59) from TCGA database. B Relative expression levels of MIR155HG in tumor tissues (n = 30 tumors) and normal tissues (n = 30 samples) from LUAD patients. C Kaplan–Meier survival curves of OS from TCGA database according to MIR155HG levels in LUAD tissues. D Prognostic values of MIR155HG in LUAD using probes of 229437_s_at. E Enriched GO pathway analysis on MIR155HG-related gene signature. F Schematic view of mice model in BALB/c nude mice and PBMC-transferred NCG mice respectively. G Tumor growth curves of sh-NC and sh-MIR155HG-transfected A549 cells in BALB/c nude mice. H Tumor growth curves of Vector and MIR155HG-transfected A549 cells in BALB/c nude mice. I Tumor growth curves and tumor volumes of sh-NC and sh-MIR155HG-transfected A549 cells in PBMC-transferred NCG mice. J Tumor growth curves and tumor volumes of Vector and MIR155HG-transfected A549 cells in PBMC-transferred NCG mice. Results are presented as mean ± SEM, n = 5. ns, not significant; **p < 0.01, ***p < 0.001.