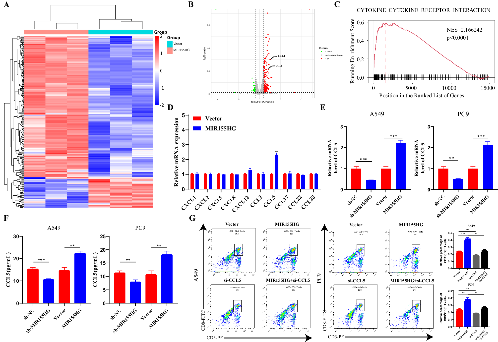
Fig. 3: MIR155HG regulates CCL5 expression in LUAD.

A Heatmap of upregulated/downregulated genes in MIR155G-overexpressed A549 cells compared with parental A549 cells by RNA-sequence. B Volcano plot for the DEGs in MIR155G-overexpressed versus vector A549 cells. C GSEA plots of Cytokine-cytokine receptor interaction pathway-related signatures. D mRNA levels of several chemokine in Vector and MIR155HG-transfected A549 cells by qRT-PCR. E mRNA levels of CCL5 in Vector and MIR155HG-transfected A549 and PC9 cells by qRT-PCR. F ELISA detection of CCL5 in A549 and PC9 cells with MIR155HG knockdown or overexpressed. G Increased recruitment of CD3+CD8+ T cells in MIR155HG-overexpressing A549 and PC9 cells was abolished by CCL5 knockdown by flow cytometry analysis. Results are presented as mean ± SEM, n = 3. **p < 0.01, ***p < 0.001.