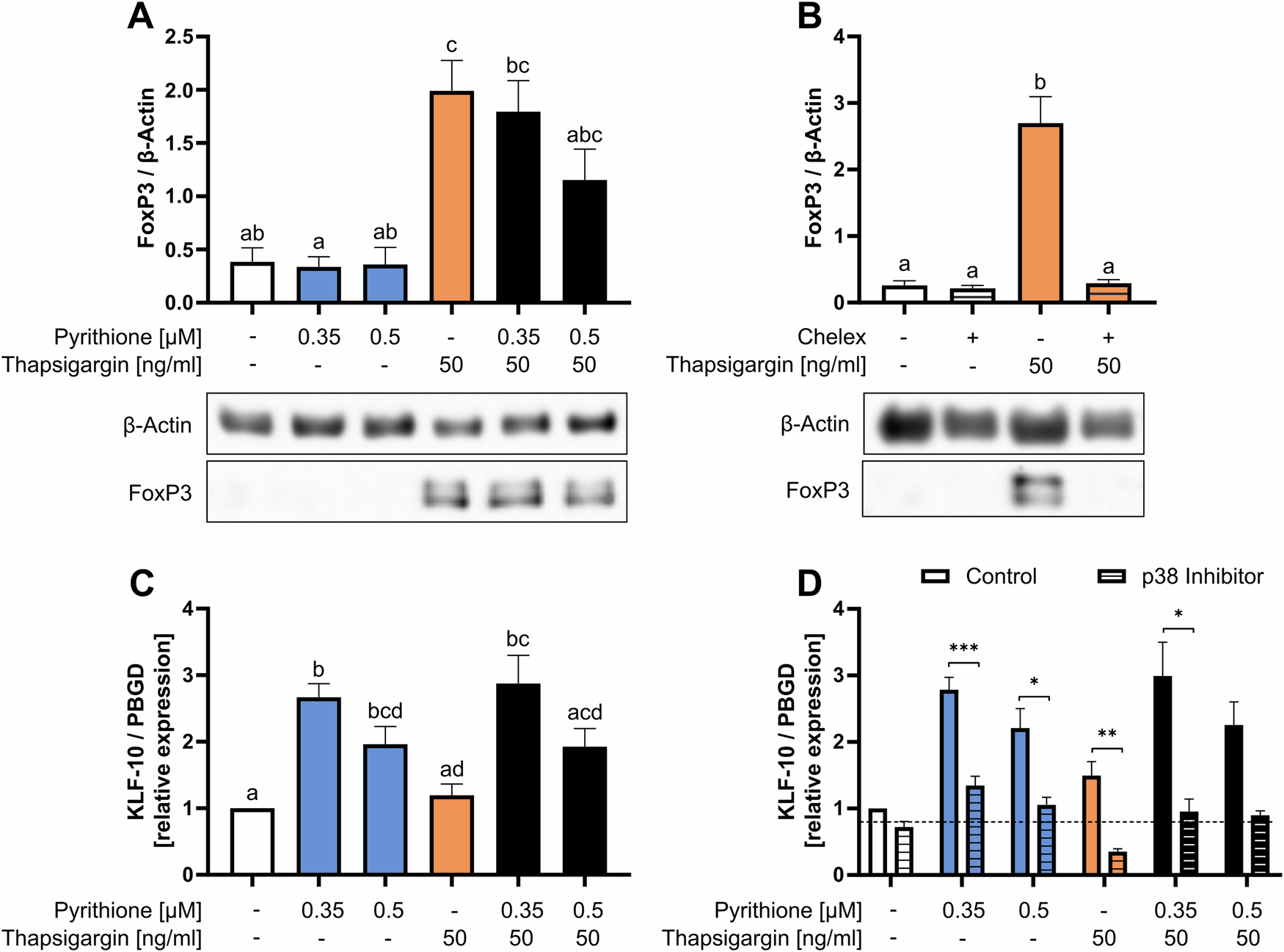
Fig. 7: Zn2+ and Ca2+ are necessary for Treg differentiation.

A PBMC were stimulated at the same time with pyrithione and thapsigargin. Protein expression of the transcription factor FoxP3 was examined by western blot 48 h after stimulation and normalized to β-actin. A representative western blot is shown. B In addition, PBMC were preincubated for 15 min in normal or Chelex-treated Zn2+-deficient medium and were subsequently stimulated with thapsigargin. FoxP3 was also examined by western blot after 48 h and normalized to β-actin. A representative western blot is shown. C PBMC were stimulated at the same time with pyrithione and thapsigargin. 3 h after stimulation KLF-10 expression was examined by qPCR and normalized to PBDG. D In addition, PBMC were preincubated with the p38 MAPK inhibitor SB202190 (10 µM) for 30 min and then stimulated with pyrithione and thapsigargin. KLF-10 expression was also examined after 3 h by qPCR. The control data shown in (D) are also included in the data shown in Fig. 7C. Data are presented as mean + SEM with n = 9 (A), n = 6 (B), n = 12 (C) and n = 7 (D) experiments. Statistical significance was determined by one-way ANOVA with Tukey’s multiple comparisons test (A–C) or with Sidak’s multiple comparisons test (D). Significantly different results (p < 0.05) have no common identification letter (A, C) and *p < 0.05; **p < 0.01; ***p < 0.001.