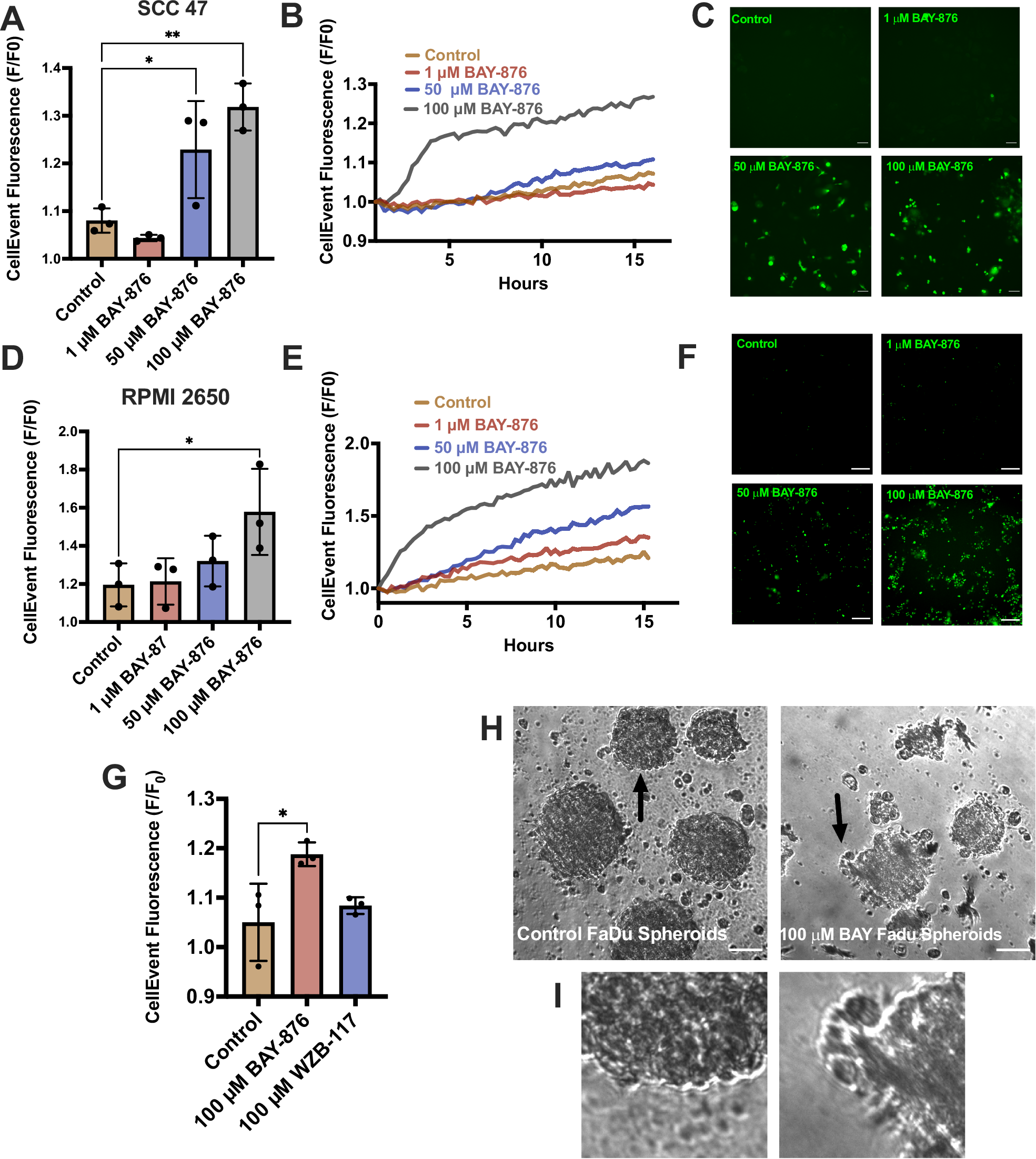
Fig. 6: BAY-866 induces apoptosis in HNSCC cells.

Fluorescence values and images of CellEvent (increase indicative of caspase 3/7 activation) at 15 h (left bar graph and representative images) and over time (middle xy plot) of A–C SCC47 and D–F RPMI2650 cells treated with BAY-876. Fluorescence means \({\boldsymbol{\pm }}\,\)SD with n = 3 separate cell passages. Significance by 1-way ANOVA with Bonferroni’s posttest comparing BAY-876 to control. G Fluorescence values of CellEvent at 15 h of SCC47 cells treated with BAY-876 or WZB-117; means \({\boldsymbol{\pm }}\,\)SD with n = 3 separate cell passages. Significance by 1-way ANOVA with Bonferroni’s posttest comparing BAY-876 and WZB-117 to control. H, I FaDu spheroids 5 days-post low attachment plating. Cells treated ± BAY-876 for 24 h. DIC images (acquired after 24 h) show H whole representative spheroid and I a close-up of the edge of the spheroid. Scale bars = 30 µm. Images best represent phenotype observed in n > 12 separate cultures. P < 0.05 (*), P < 0.01 (**), P < 0.001 (***), and no statistical significance (ns or no indication).