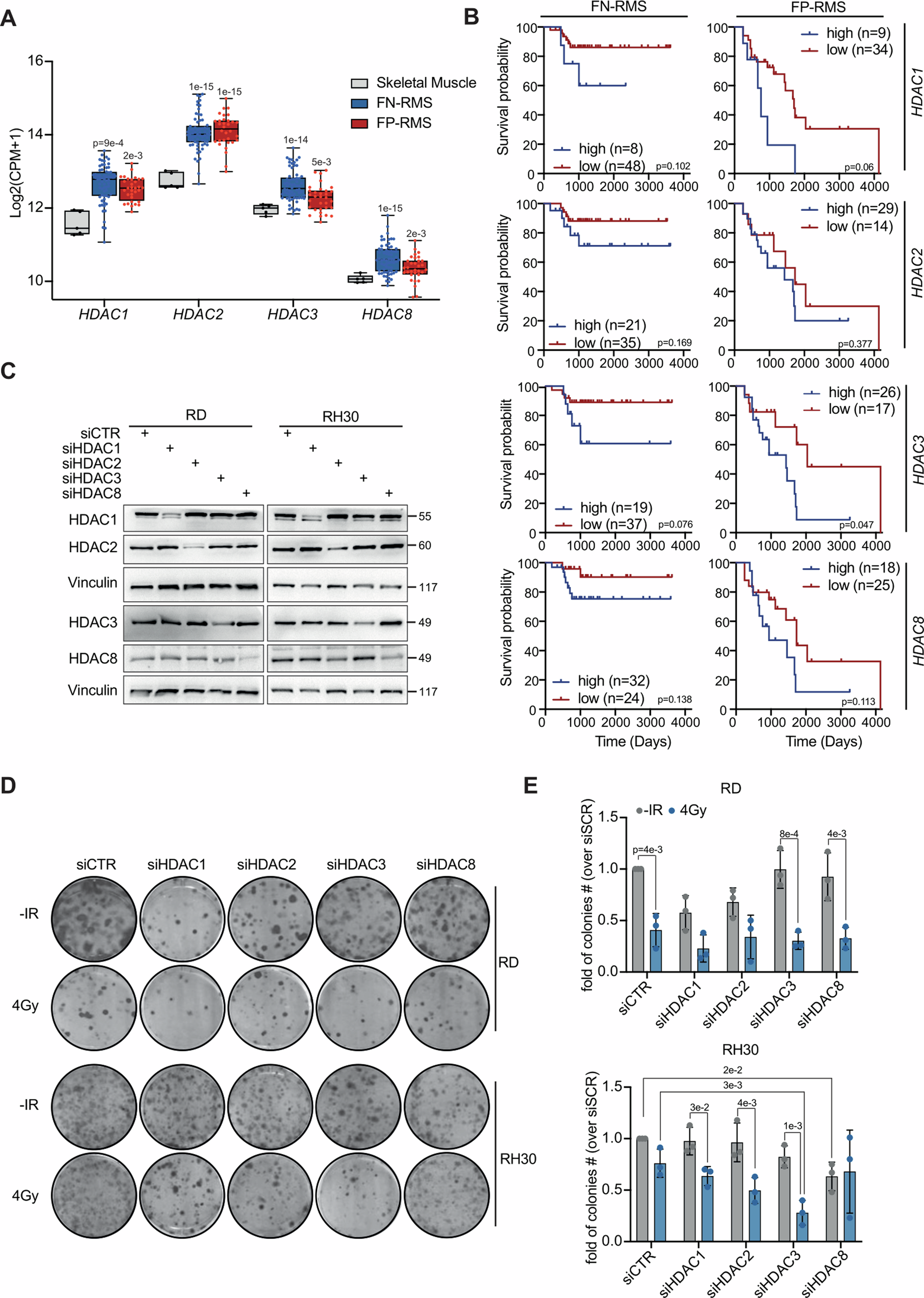
Fig. 1: High HDAC3 expression sustain radioresistance in FP-RMS cells.

A Box plot depicting Class-I HDACs among normal skeletal muscle tissue (n = 5), FP- (n = 32) and FN-RMS (n = 66) patients using GSE108022 dataset. B Kaplan–Meyer plot depicting correlation between Class-I HDACs expression level [Williamson dataset and FN- (n = 57) and FP-and FN-RMS (n = 45) patients’ survival (E-TABM-1202)]. C Representative western blot (n = 3) of all Class-I HDACs in RD and RH30 cells transfected with either Control (siCTR) or Class-I HDACs siRNAs (siHDAC1, siHDAC2, siHDAC3, siHDAC8) at 48 h post-transfection. Vinculin was used as loading control. D Representative images of RD and RH30 colonies stained with crystal violet 12 days post seeding. RMS cells were transfected as in B and 48 h later irradiated with 4 Gy. The cells were processed 6 h post IR. E Histograms depicting the plating efficiency of RD and RH30 cells treated as in (D). Graph represents the mean of three independent experiments ±SD, one-way ANOVA. Exact p values are reported in the histograms.