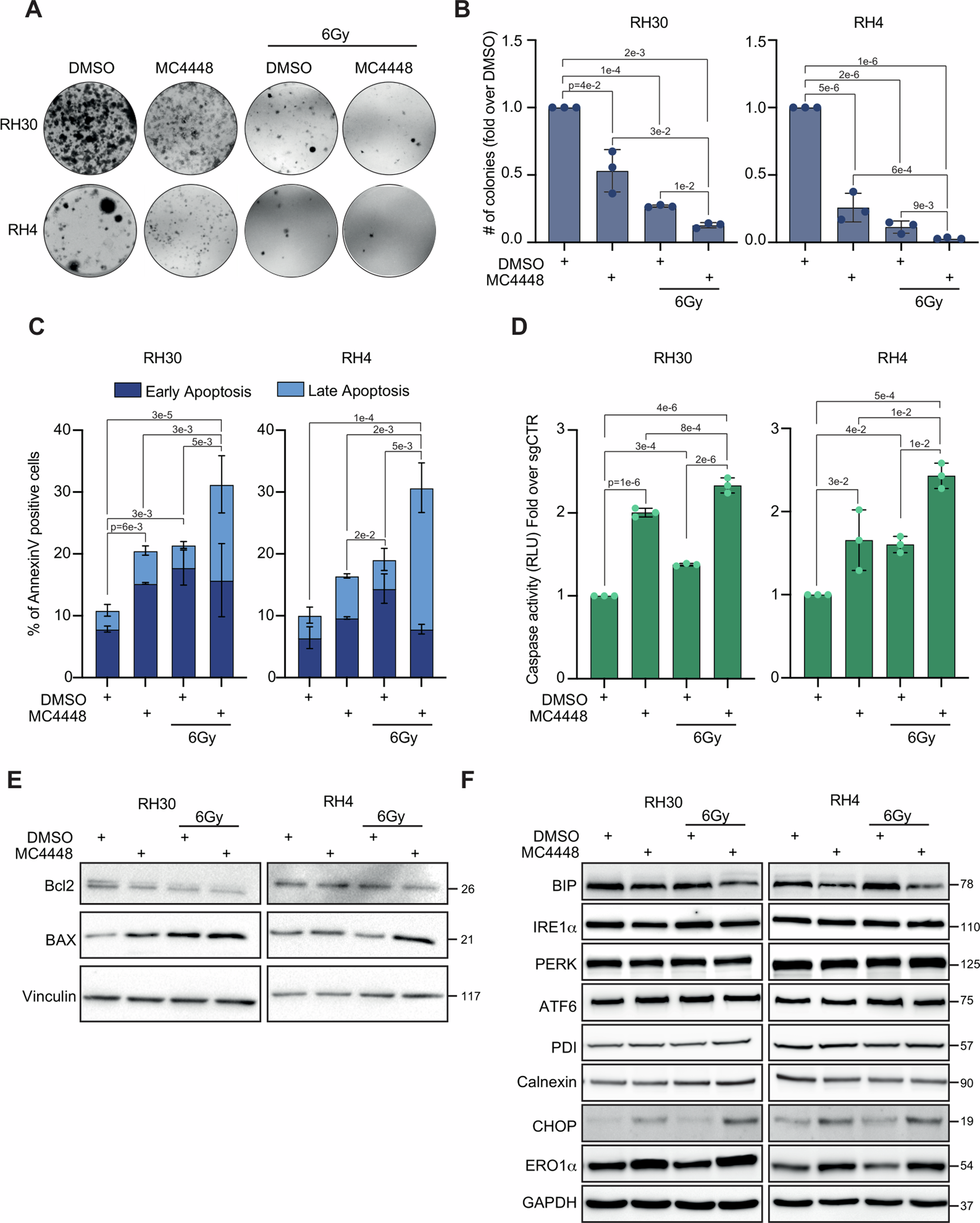
Fig. 6: MC4448 treatment mirrors HDAC3 depletion effects radiosensitizing FP-RMS cells.

A Representative images of RH30 and RH4 colonies stained with crystal violet 12 days post seeding. FP-RMS cells were treated with either MC4448 IC50 (40 nM for RH30 and 58 nM for RH4) or DMSO for 24 h and then irradiated or not with 6 Gy. The cells were processed 6 h post IR. B Histograms depicting the plating efficiency of RH30 and RH4 treated as in (A). Graph represents the mean of three independent experiments ±SD, one-way ANOVA. Exact p values are reported in the figure. C Histogram depicting the percentage of Annexin-V positive/7-AAD single- and double-positive RH30 and RH4 cells treated as in (A). Graphs represent the mean of three independent experiments ±SD, one-way ANOVA. Exact p values are reported in the figure. D Histogram depicts the quantification of Caspase 3/7 activity in RH30 and RH4 cells treated as in (A). Graphs represent the mean of three independent experiments ±SD, one-way ANOVA. Exact p-values are reported in the figure. E. Representative western blot (n = 3) depicting levels of Bcl2 and BAX of RH30 and RH4 cells treated with either DMSO or MC4448 IC50 for 24 h and then treated or not with 6 Gy of IR. Vinculin was used as loading control. F Representative western blot (n = 3) depicting levels of BIP, IRE1α, PERK, ATF6, PDI, Calnexin, CHOP, and ERO1α of RH30 and RH4 cells infected with either DMSO or MC4448 at for 24 h and then treated or not with 6 Gy of IR. GAPDH was used as loading control.