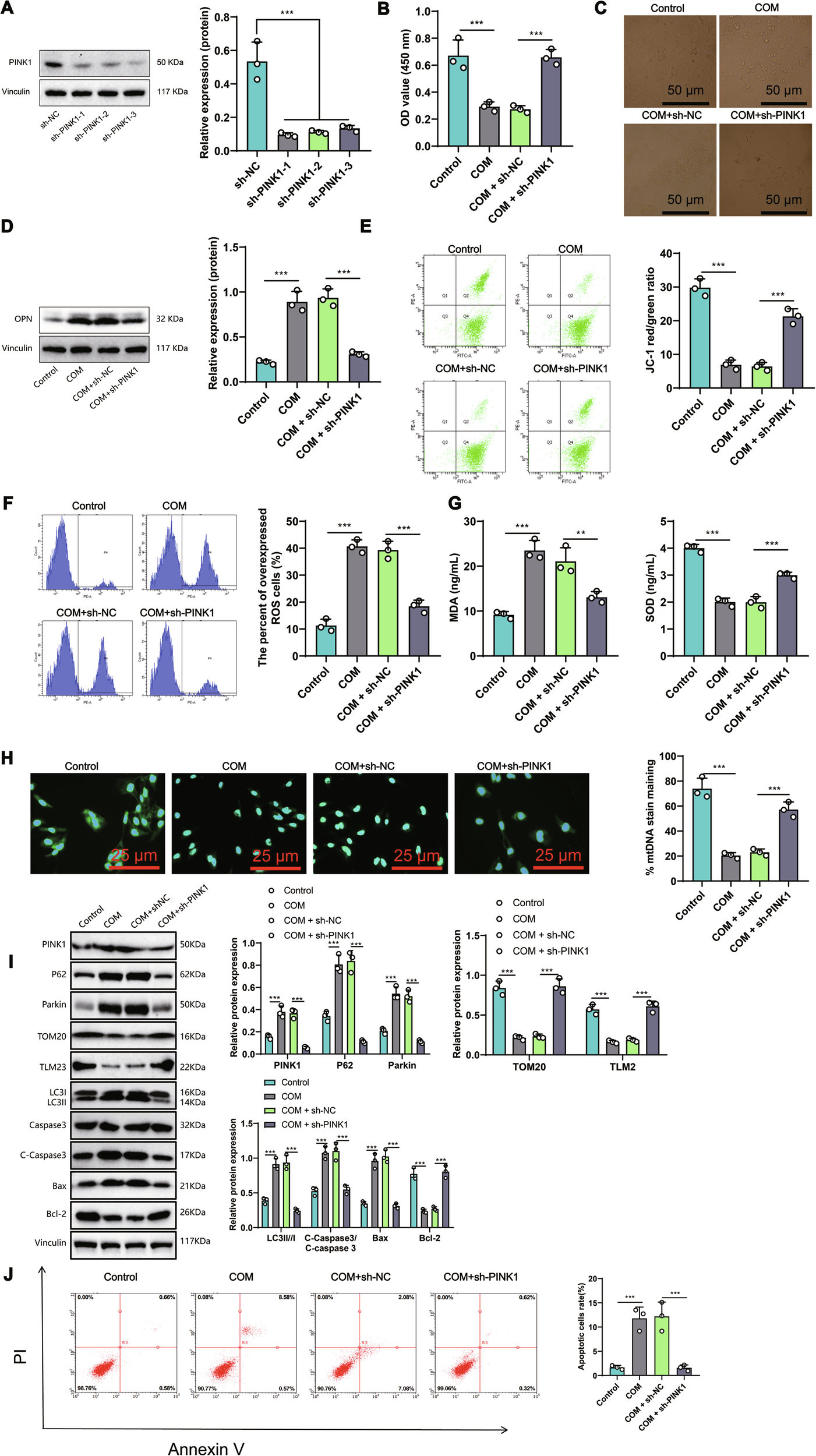
Fig. 2: The impact of PINK1 silencing on the renal stone cell model.

A Efficiency of PINK1 silencing as detected by Western blot. B The activity of HK-2 cells in various groups was measured by (Cell Counting Kit-8) CCK-8 assay. C Representative images (×100) showing COM crystal adhesion to each group’s surface of HK-2 cells. D Expression levels of the renal stone-related protein OPN in HK-2 cells of each group, as detected by Western blot. E Mitochondrial membrane potential (Δψm) levels in HK-2 cells of each group as measured by flow cytometry. F (Reactive Oxygen Species) ROS content in HK-2 cells of each group as measured by flow cytometry. G Levels of oxidative stress-related factors in HK-2 cells of each group. H Representative images of mitochondrial DNA (mtDNA) in each group were detected using immunofluorescence. I Changes in PINK1, p62, Parkin, TOM20, TLM2, LC3II/I, C-Caspase3/Caspase 3, Bax, and Bcl-2 in each group were detected by Western blotting. J The apoptosis status of cells in each group was evaluated using flow cytometry. *P < 0.05, **P < 0.01, ***P < 0.001. All cell experiments were repeated 3 times.