Fig. 4: SVIP Inhibits PTEN Ubiquitination by Competing with STUB1.
From: SVIP reduces IGFBP-2 expression and inhibits glioblastoma progression via stabilizing PTEN

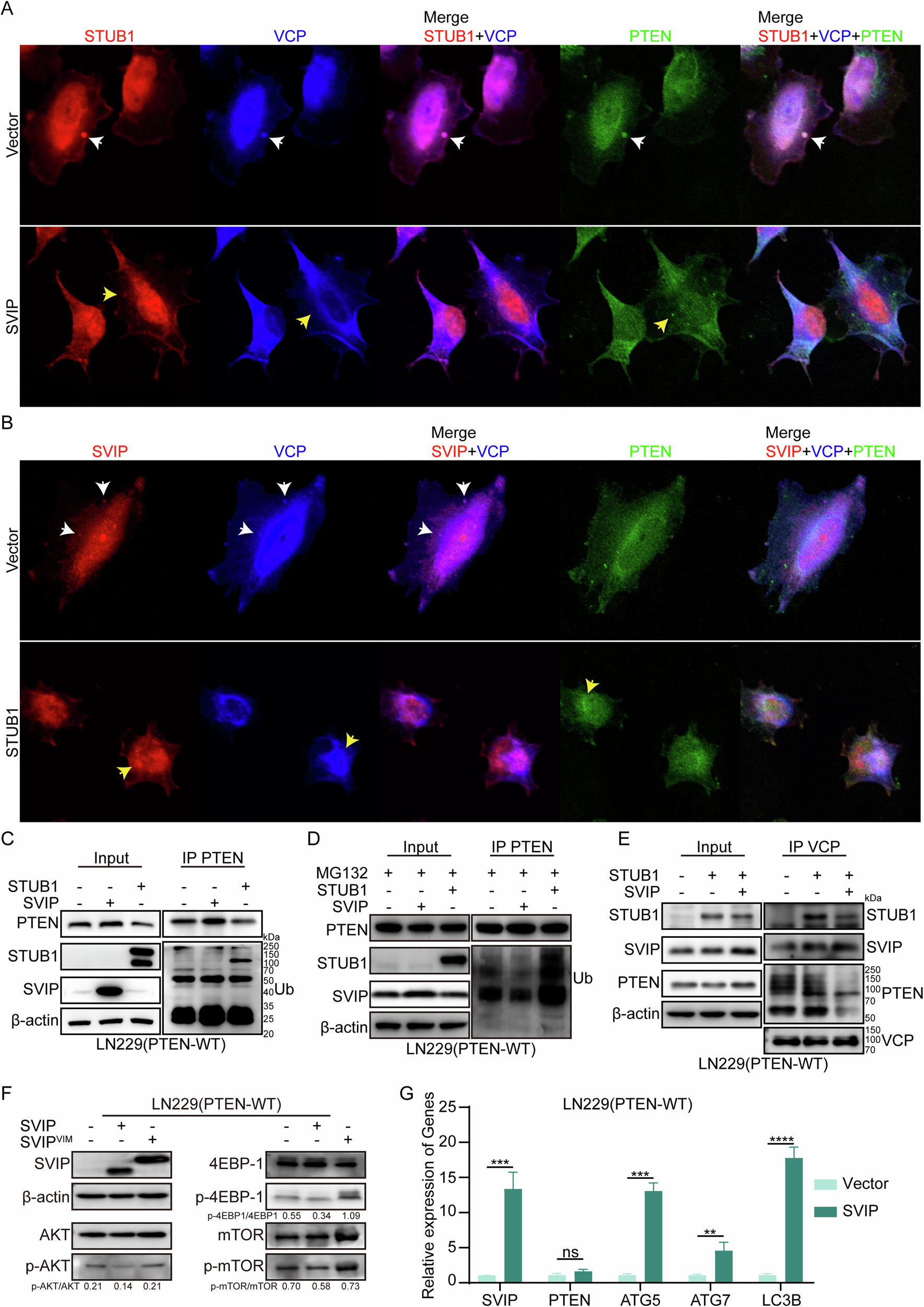
A In LN229 cells, transfection was performed with plasmids overexpressing SVIP and empty vector separately. Immunofluorescence staining was used to label STUB1, VCP, and PTEN. The localization of STUB1, VCP, and PTEN was examined using fluorescence microscopy. B In LN229 cells, transfection was performed with plasmids overexpressing STUB1 and empty vector separately. Immunofluorescence staining was used to label SVIP, VCP, and PTEN. The localization of SVIP, VCP, and PTEN was examined using fluorescence microscopy. C, D In LN229 cells, plasmids overexpressing STUB1 and SVIP were separately transfected. After 48 h of transfection, cells were treated with or without MG132 (50 µM, TOPSCIENCE, China) for 2 h. Immunoprecipitation (IP) was performed using an anti-PTEN antibody, followed by immunoblotting (IB) with an anti-Ub antibody to assess the binding between PTEN and Ub. E In LN229 cells, co-transfection was conducted using either the STUB1 overexpression plasmid and empty vector, or the STUB1 and SVIP overexpression plasmid. Immunoprecipitation (IP) was carried out using an anti-VCP antibody, followed by immunoblotting (IB) with anti-STUB1, anti-SVIP, and anti-PTEN antibodies, respectively, to detect the interaction between VCP and PTEN. F Transfect LN229 cells with SVIP and SVIPVIM overexpression plasmids, then assess Akt, mTOR, and 4EBP-1 expression and phosphorylation levels via Western blot. G qRT-PCR was used to detect the mRNA levels of SVIP, PTEN, ATG5, ATG7, and LC3B after SVIP overexpression plasmids were transfected in LN229 cells. Statistical analysis: data were quantified as mean ± SD, n ≥ 3, two tailed student’s t test, P < 0.01, **; P < 0.001, ***; P < 0.0001, ****; ns, no significance.