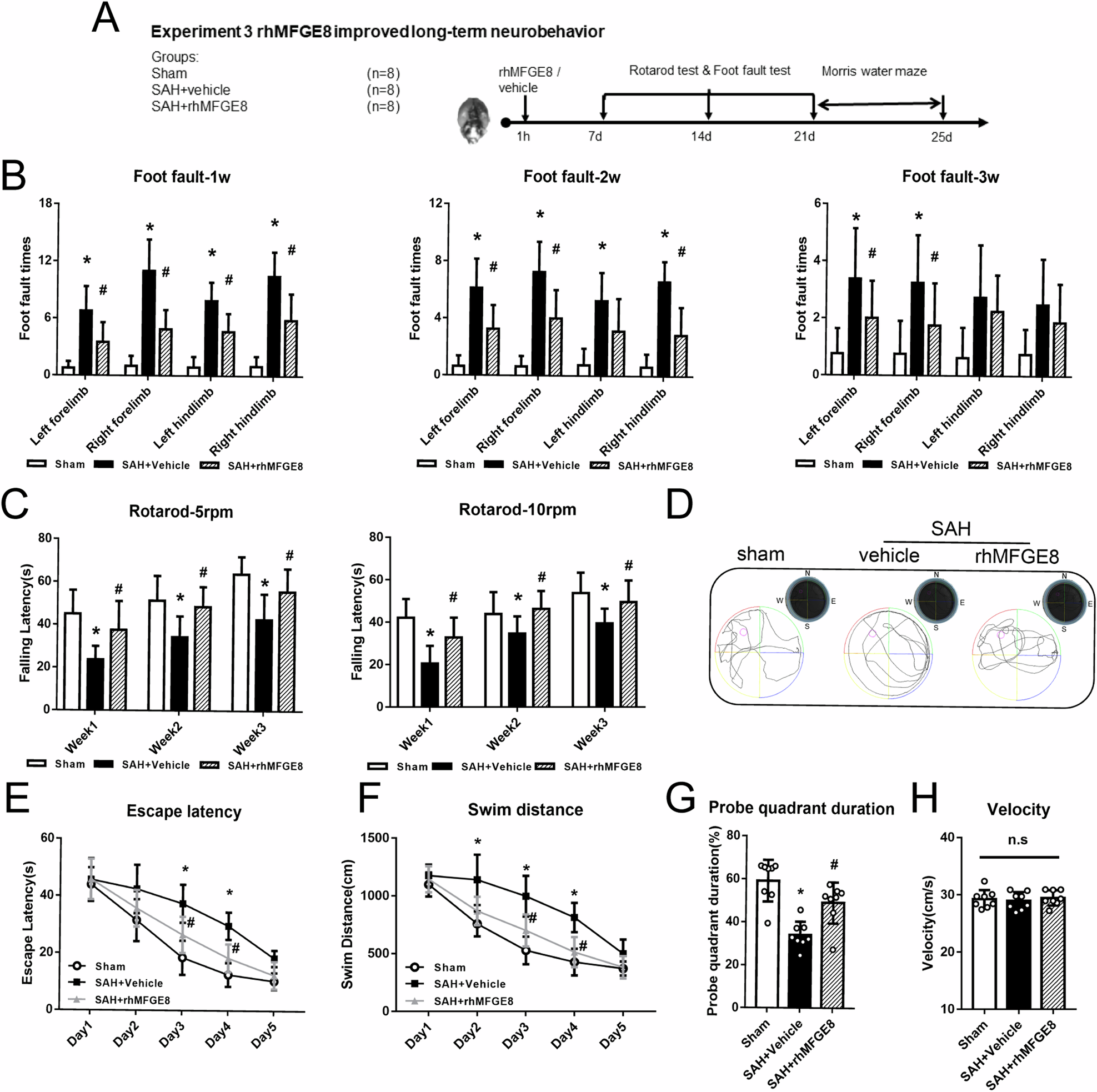
Fig. 5: Long-term neurobehavioral effects of rhMFGE8 administration after SAH.

A Experimental design, animal groups and time frame of the analyses in experiment 3. B Foot fault test at 1 to 3 week show that rhMFGE8 treated SAH animals have less foot fault times. C Rotarod test of 5 rpm and 10 rpm at 1–3 week show that rhMFGE8 treated SAH groups have longer falling latency. D Representative trace map in probe quadrant test showed rhMFGE8 treated SAH spent more time in target area. E Escape latency and (F). swim distance of water maze test from day 1 day 5 show that rhMFGE8 treated SAH animals have less escape latency and swimming distance to find the platform. G Probe quadrant duration in targeted area. H swim velocity of probe trial test. *P < 0.05, vs. sham group; #P < 0.05, vs. SAH + vehicle group. Data was represented as mean ± SD. Two-way ANOVA, n = 8 per group.