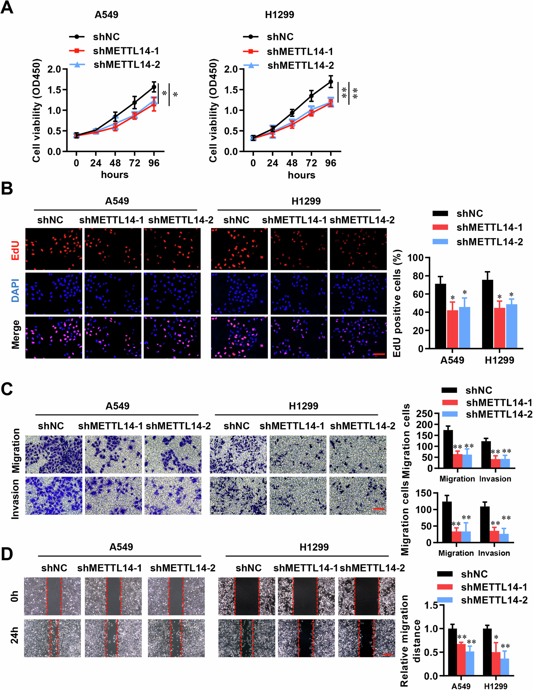
Fig. 2: Knockdown of METTL14 inhibits cell proliferation and migration in LUAD cells.
From: METTL14-mediated m6A mRNA modification of G6PD promotes lung adenocarcinoma

A Cell viability analysis following METTL14 knockdown in LUAD cells (n = 3). B Immunofluorescence (IF) analysis of cell proliferation in METTL14 knockdown LUAD cells (n = 5). Scale bar, 100 μm. C Analysis of invasion in METTL14 knockdown LUAD cells (n = 5). Scale bar, 100 μm. D Analysis of migration in METTL14 knockdown LUAD cells (n = 5). Scale bar, 100 μm. *p < 0.05, **p < 0.01.