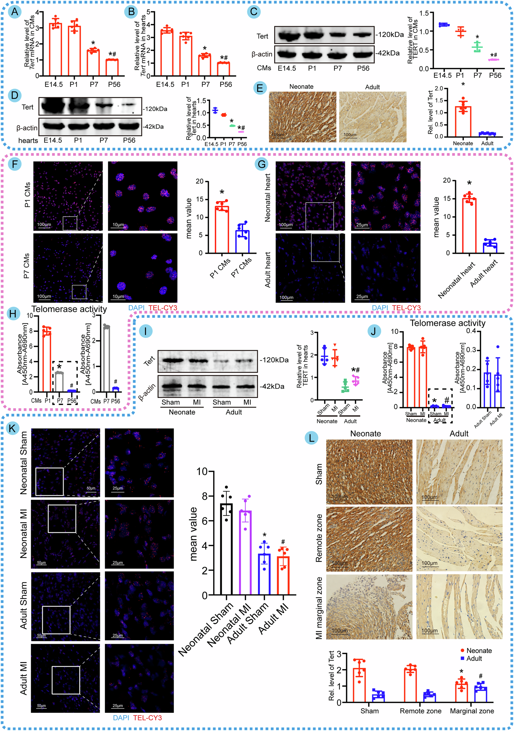
Fig. 1: Tert, telomere, and telomerase activity characterize cardiac development and cardiac repair after myocardial infarction.

A qPCR analysis of Tert expression in CMs from fetal mice and different day-old mice (*P < 0.05 vs. P1 group; #P < 0.05 vs. P7 group; n = 6 cell samples per condition). B qPCR analysis of Tert expression in cardiac tissues from fetal mice and different day-old mice (*P < 0.05 vs. P1 group; #P < 0.05 vs. P7 group; n = 6 heart samples per group). C Western blot assay of Tert expression in CMs from fetal mice and different day-old mice (*P < 0.05 vs. P1 group; #P < 0.05 vs. P7 group; n = 6 cell samples per condition, the experiment was replicated in the laboratory a total of three times). D Western blot assay of Tert expression in cardiac tissues from fetal mice and different day-old mice (*P < 0.05 vs. P1 group; #P < 0.05 vs. P7 group; n = 6 heart samples per group, the experiment was replicated in the laboratory a total of three times). E Immunohistochemical images of Tert in the normal cardiac tissues of neonatal mice and adult ones (*P < 0.05 vs. adult group; n = 6 slices from 6 animals per group). F Comparison of telomere lengths of P1 CMs and P7 CMs by Q-FISH (*P < 0.05 vs. P7 CMs; 501 CMs from 12 images of 6 mice in P1 CMs group and 492 CMs from 12 images of 6 mice in P7 CMs group). G Comparison of telomere lengths in neonatal and adult hearts by Q-FISH (*P < 0.05 vs. Adult heart; n = 6 slices from 6 animals per group). H Telomerase activity of isolated CMs from P1, P7, and P56 mice was detected by the TeloTAGGG Telomerase PCR ELISA kits. The right panel is a magnified view of the dashed box (*P < 0.05 vs. P1 group; #P < 0.05 vs. P7 group; n = 5 cell samples per condition). I Detection of Tert using Western blotting assay in neonatal and adult hearts with a sham or MI model, respectively (*P < 0.05 vs. Neonate MI group; #P < 0.05 vs. Adult Sham group; n = 5 heart samples per group). J Telomerase activity of cardiac tissues from neonatal and adult mice with a sham and MI model. The right panel is an enlarged view of the dashed box (*P < 0.05 vs. Neonate Sham group; #P < 0.05 vs. Neonate MI group; n = 5 heart samples per group). K Q-FISH comparison of telomere lengths of cardiac tissues in post-infarct hearts from neonatal and adult mice of both Sham and MI groups (*P < 0.05 vs. Neonatal Sham group; #P < 0.05 vs. Neonatal MI group;n = 6 slices from 6 animals per group). L Immunohistochemical analysis of Tert in neonatal and adult heart of both Sham and MI groups (different regions) (*P < 0.05 vs. Neonate Remote zone group; #P < 0.05 vs. Adult Remote zone group; n = 6 slices from 6 animals per group). DAPI represents the nucleus. TEL-CY3 represents the telomere length, and brighter fluorescence indicates increased telomere length. Error bars indicate SD of six biological repeats in A–H/K, L and that of five biological repeats in H–J. An unpaired t test in E–G, one-way ANOVA in A–D/H and two-way ANOVA in I–L were utilized to determine the statistical significance.