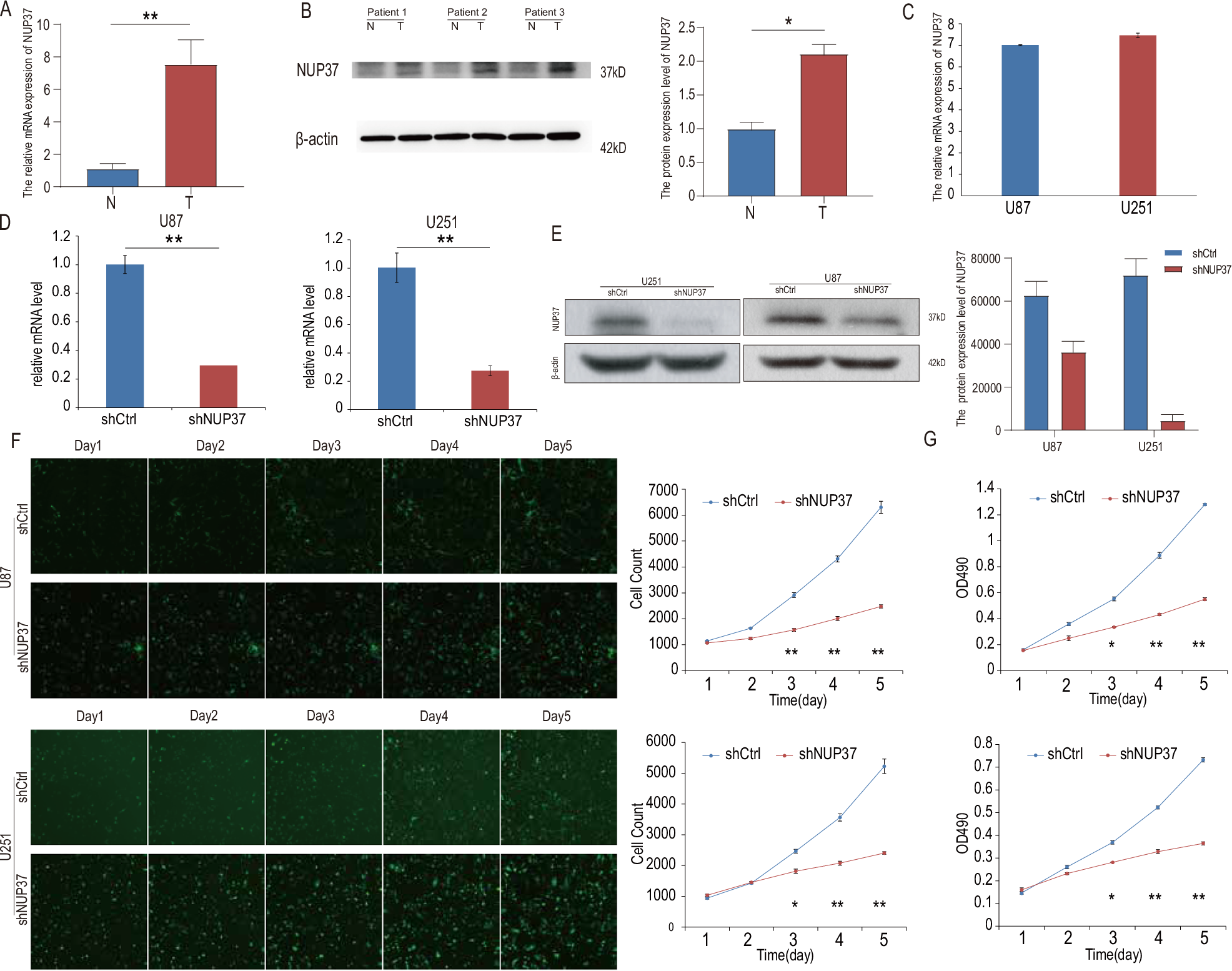
Fig. 3: NUP37 expression and construction of NUP37 depletion cell lines.
From: NUP37 promotes the proliferation and invasion of glioma cells through DNMT1-mediated methylation

A, B qPCR and western blotting analysis were used to verify the expression of NUP37 in glioma tissue samples. C The expression levels of endogenous NUP37 in primary U87 and U251 glioma cells were detected. D, E qPCR and western blotting analysis were used to verify the efficiency of NUP37 depletion. F, G MTT proliferation assay and cell counting assay were used to observe the proliferation activity of U87 and U251 glioma cells after NUP37 depletion. The significance level was set as follows: *P < 0.05, **P < 0.01.