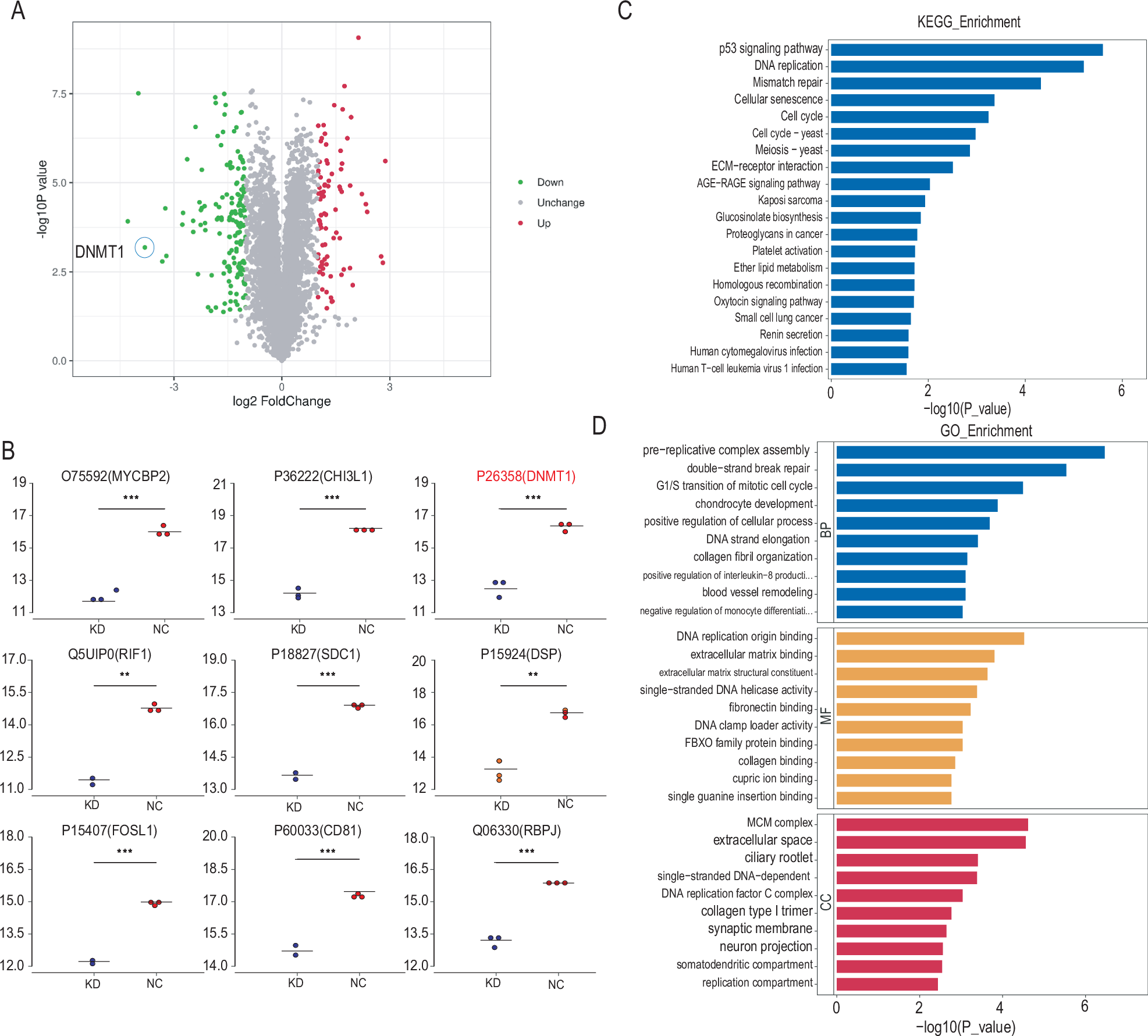
Fig. 5: After the depletion of NUP37, the expression of some genes in glioma cells changes to different degrees.
From: NUP37 promotes the proliferation and invasion of glioma cells through DNMT1-mediated methylation

A Volcano plot of DEGs in glioma cells after NUP37 depletion. B–D KEGG pathway enrichment analysis, Reactome enrichment analysis, and GO functional enrichment analysis were performed on DEGs. The significance level was set as follows: **P < 0.01, and ***P < 0.001.