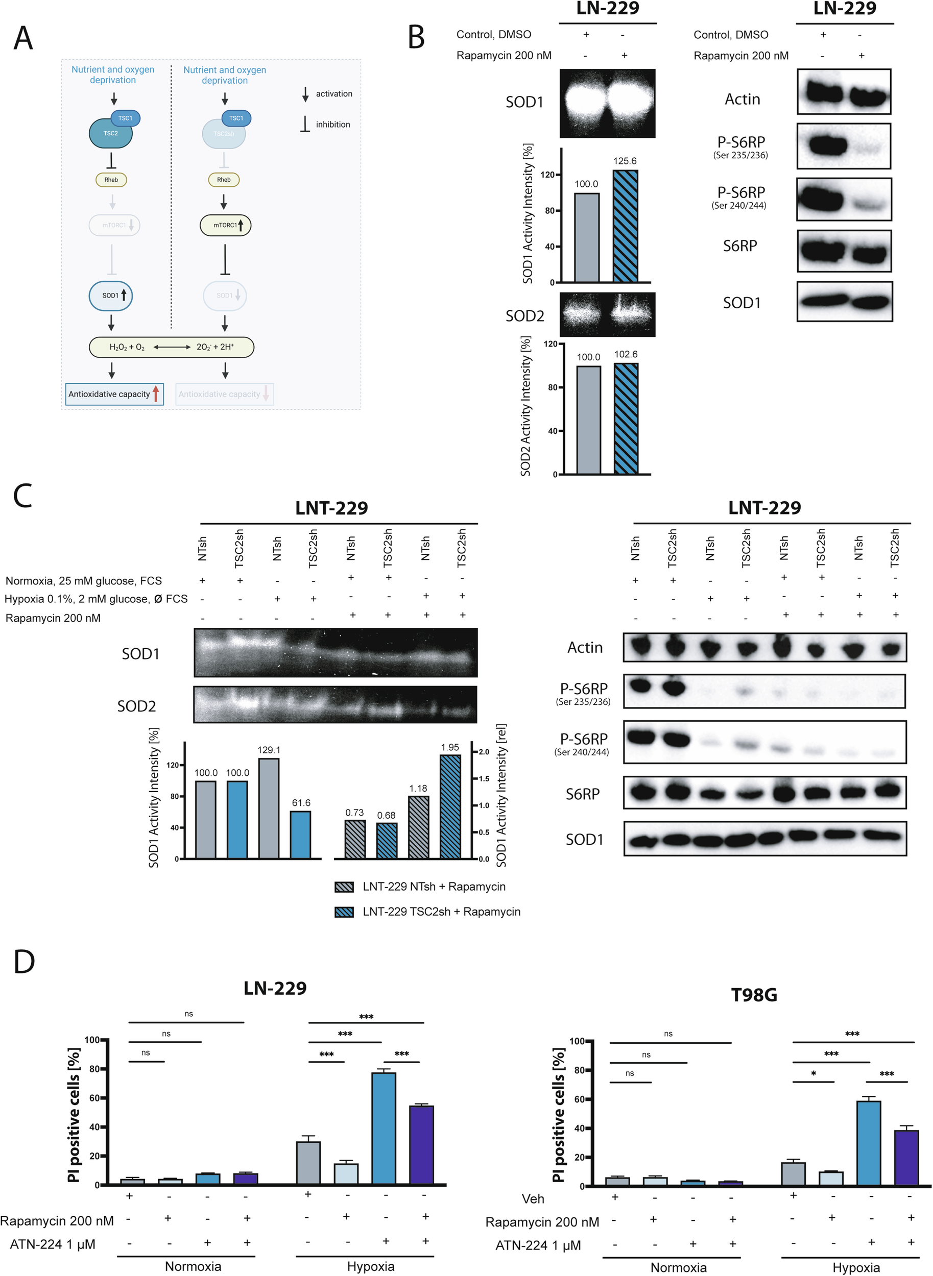
Fig. 6: The mTORC1 dependent SOD1 regulation as a possible explanation for the resistance of GBs to mTORC1 inhibitors.

A Under nutrient and oxygen deprivation TSC2 knockdown leads to activation of mTORC1, which inhibits SOD1 activity via phosphorylation (Fig. 5A right panel, Created with BioRender.com). B LN-229 were treated for 4 h with or without rapamycin in serumfree DMEM containing 25 mM glucose and the growth factors EGF and FGF2. SOD1 and SOD2 enzyme activity were analyzed by enzyme activity assay showing an increase in SOD1 activity. Effective mTORC1 inhibition with rapamycin was proven by reduced mTORC1 activity (P-S6RP (Ser 235/236 and Ser 240/244)) in western blot analysis. C LNT-229 TSC2sh and control cells (NTsh) were treated for 4 h with serum containing DMEM with 25 mM glucose in normoxia or under starvations conditions with serumfree DMEM with 2 mM glucose in hypoxia (0.1%) with or without rapamycin. SOD1 and SOD2 enzyme activity was analyzed by enzyme activity assay showing a decrease in SOD1 activity in TSC2sh cells under starvation. SOD1 activity of all rapamycin-treated cells was analyzed relative to their non-rapamycin-treated counterparts (striped bars). mTORC1 activity was analyzed by western blot of downstream target proteins showing an enhanced mTORC1 activity (P-S6RP (Ser 235/236 and Ser 240/244)) of TSC2sh cells under starvation compared to control cells and an effective mTORC1 inhibition with rapamycin. D LN-229 and T98G cells were preincubated +/- ATN-224 for 48 h in serumfree DMEM containing 25 mM glucose. In case of treatment with the mTORC1-inhibitor, after 24 h rapamycin was added for another 24 h in serumfree DMEM containing 25 mM glucose. After the preincubation, cells were treated in serumfree DMEM containing 2 mM glucose +/- ATN-224/rapamycin in normoxia or hypoxia (0.1%) for 27 h (LN-229) or 12 h (T98G). Cells were analyzed by PI staining and quantified by FACS analysis (n = 4, mean ± SEM, two-way ANOVA followed by Tukey’s multiple comparisons, *p < 0.05, **p < 0.01, ***p < 0.001).