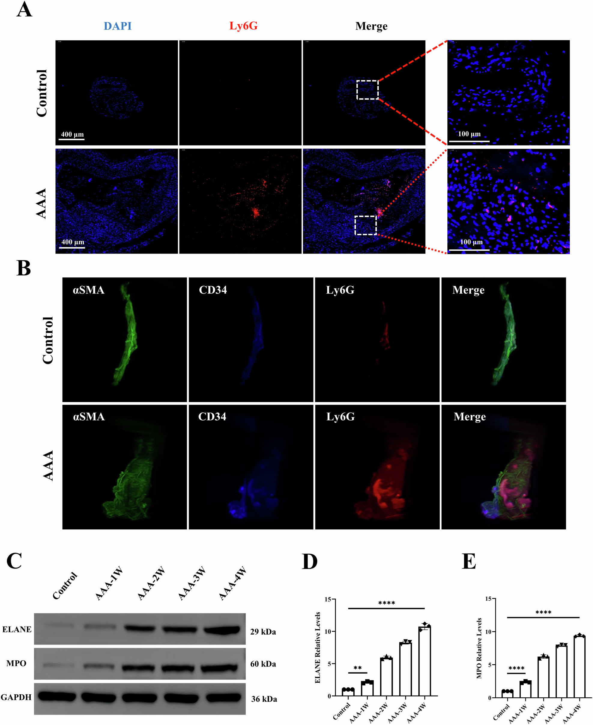
Fig. 2: Neutrophil infiltration and NETs release within AAA lesions.

A IF staining for neutrophil marker (Ly6G) was performed on tissue sections of the mouse abdominal aorta. B Hyalinization and IF labeling of the whole abdominal aorta and 3D tissue imaging were acquired with light-sheet microscopy. C–E Quantification of NETs markers (ELANE and MPO) in mouse abdominal aorta by western blotting (n = 3). **P < 0.01, ****P < 0.0001, indicating statistical significance between the two groups.