Fig. 2: RT up-regulates CD73 in MC38 cells, which depends on the DNA damage repair pathway.
From: Blockade of CD73 potentiates radiotherapy antitumor immunity and abscopal effects via STING pathway

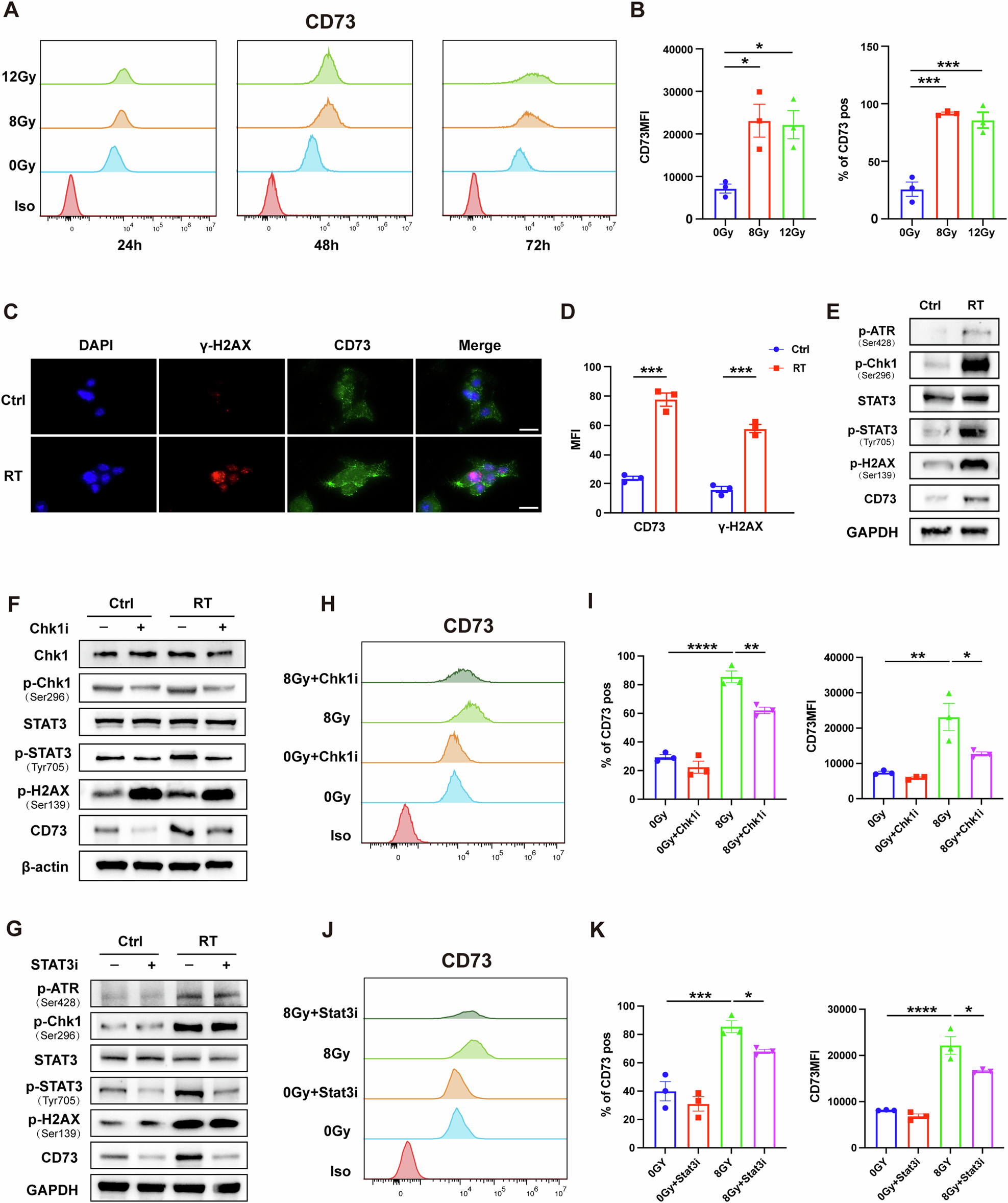
Flow cytometric analysis of CD73 expression on MC38 cells at different time points after RT. Images (A), representative histograms of percentage and MFI (B) of CD73 on MC38 cells 48 h after 8 Gy or 12 Gy irradiation. C, D Immunofluorescence staining analysis of CD73 and γ-H2AX on MC38 cells 48 h after 8 Gy irradiation. Representative images (C) and MFI (D) of CD73 and γ-H2AX. Scale bars: 100 μm. Western blot analysis of the expression of CD73 and ATR-Chk1-STAT3 pathway in MC38 cells treated with or without 8 Gy RT (E), and ± Chk1i (50 nM, SCH900776) (F), ±Stat3i (500 nM, Angoline) (G), and harvested 24 h later. Flow cytometric analysis of CD73 expression on the surface of MC38 cells treated ± 8 Gy RT, ±Chk1i (H), ±Stat3i (J). Percentage and MFI (I, K) of CD73 on MC38 cells 48 h after RT. Statistical variations were analyzed utilizing the unpaired t-test. Data are expressed as mean ± SEM (n = 3 per group).*P < 0.05; **P < 0.01; ***P < 0.001; ****P < 0.0001.