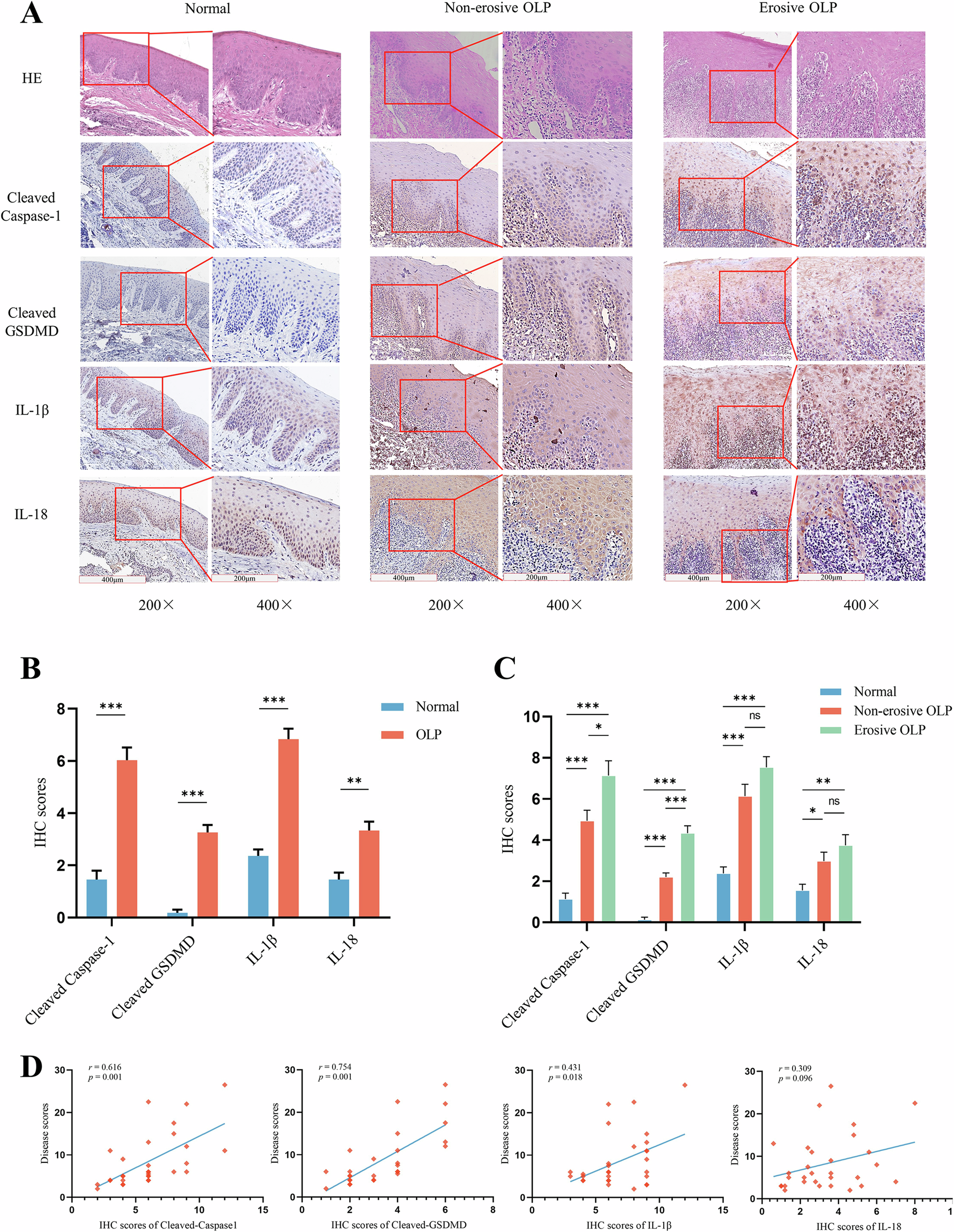
Fig. 1: Increased expression of pyroptosis-related proteins in OLP oral epithelial tissues is closely related to the severity of patients’ conditions.

A H&E staining and IHC assays for pyroptosis-related proteins in mucosal tissues. Sample sizes: Normal: n = 10, OLP: n = 30. B, C IHC semiquantitative analysis of pyroptosis-related protein expression in mucosal epithelial tissues. D Pearson correlation analysis for correlation between the expression levels of pyroptosis-related proteins in mucosal epithelial tissues and severity of OLP. *P < 0.05. **P < 0.01. ***P < 0.001. H&E hematoxylin and eosin, IHC immunohistochemical assays.