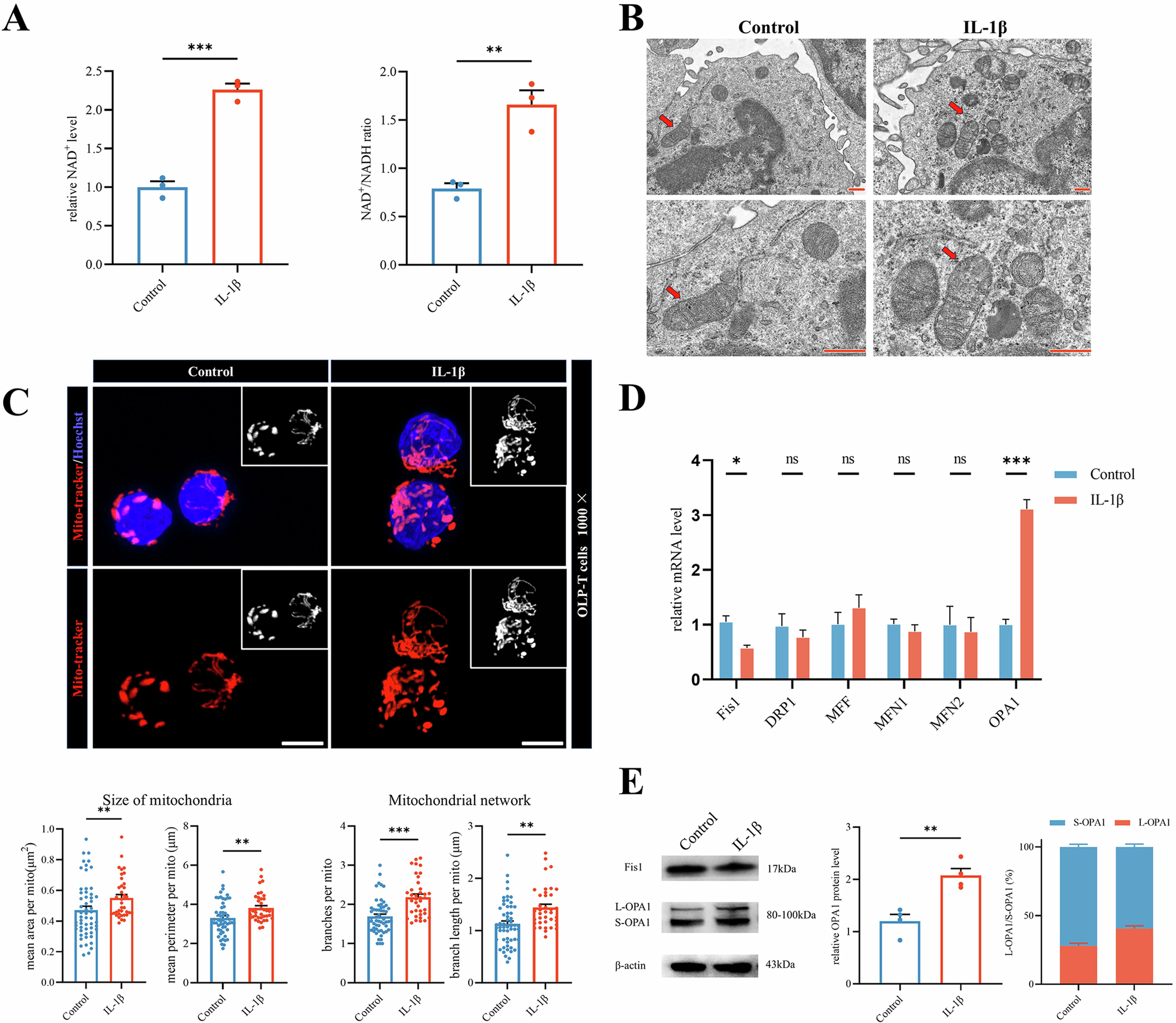
Fig. 4: IL-1β enhances L-Opa1 expression and mitochondrial fusion, increasing NAD+ availability in T cells.

A NAD+ content and NAD+/NADH ratio in OLP-T cells stimulated with exogenous IL-1β, detected by NAD+ Assay Kit. B Mitochondria of OLP-T cells captured by transmission electron microscopy after IL-1β treatment, with mitochondria indicated by red arrows, bar: 500 nm. C Mitochondria in OLP-T cells labeled with Mitotracker captured by confocal microscopy after IL-1β treatment, bar: 5 μm. Mitochondria labeled with Mitotracker, highlighted in red, and cell nuclei labeled with Hoechst, depicted in blue. Confocal images were analyzed using Image J to assess the size and network structure of mitochondria. D The mRNA levels of Mitochondrial dynamics-related genes in OLP-T cells. E The protein levels of OPA1 and Fis1 in OLP-T cells, analyzed by Image J. *P < 0.05. **P < 0.01. ***P < 0.001. OLP-T cells T cells from peripheral blood of patients with OLP.