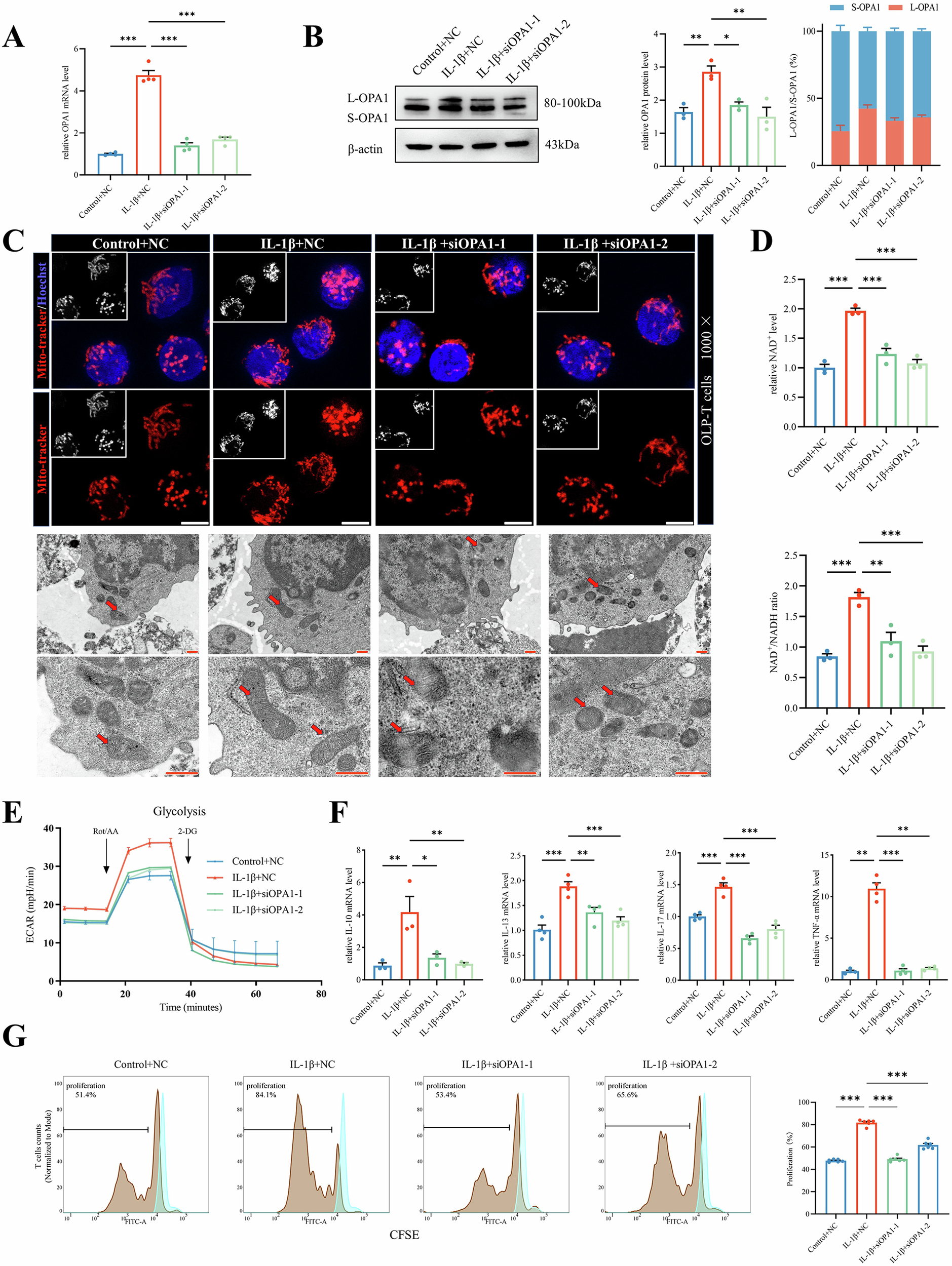
Fig. 5: OPA1 regulates energy metabolic reprogramming and activation of T cells in OLP.

A, B The mRNA and protein levels of OPA1 under indicated treatment in OLP-T cells with or without knockdown OPA1, OPA1 protein expression was analyzed by Image J. C Mitochondria in OLP-T cells with or without knockdown OPA1, captured by confocal microscopy (upper, Mitochondria labeled with Mitotracker, highlighted in red, and cell nuclei labeled with Hoechst, depicted in blue. bar: 5 μm), and transmission electron microscopy (lower, mitochondria indicated by red arrows, bar: 500 nm) after IL-1β treatment. D NAD+ content and NAD+/NADH ratio in OLP-T cells with or without knockdown OPA1, stimulated with exogenous IL-1β, detected by NAD+ Assay Kit. E Seahorse analysis of the glycolysis rate in OLP-T cells with or without knockdown OPA1 revealed variations in the ECAR over time. F The mRNA levels of inflammatory factors released after T-cell activation, under treatment with exogenous IL-1β. G CellTrace™ CFSE-labeled OLP-T cells with or without knockdown OPA1, analyzed using flow cytometry, under treatment with exogenous IL-1β, proliferation rates were quantitatively analyzed. The blue represents the primary peak without CD3/CD28 stimulation, the brown represents the proliferation peak under the indicated conditions. *P < 0.05. **P < 0.01. ***P < 0.001. OLP-T cells T cells from peripheral blood of patients with OLP, NC negative control siRNA.