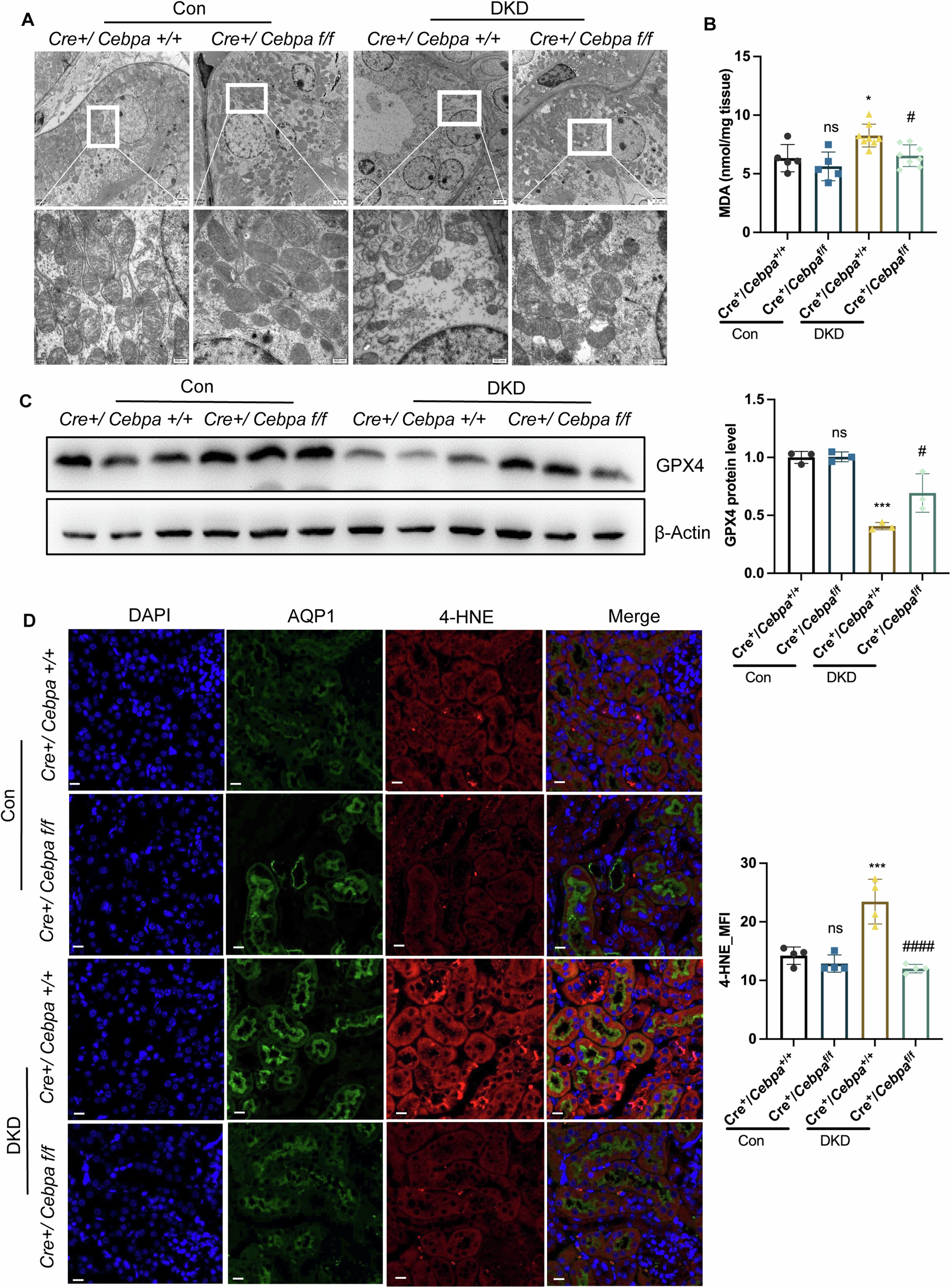
Fig. 3: C/EBPα induced tubular injury through ferroptosis.
From: C/EBPα-mediated ACSL4-dependent ferroptosis exacerbates tubular injury in diabetic kidney disease

A Representative electron microscopy images of cortical proximal tubules from control and C/EBPα f/f mice subjected to DKD. Scale bars: 2 μm (upper panels) and 500 nm (lower panels). B MDA levels (malondialdehyde) in DKD WT and Cebpa-KO mice. (n = 5–8 mice per group) (C) Immunoblot and statistical analysis of GPX4 protein levels in the kidney cortex of control and DKD WT and Cebpa-KO mice. (n = 3 per group). D Representative images of triple immunofluorescence staining of the proximal tubular marker aquaporin 1 (AQP1), 4-Hydroxynonenal, and DAPI (nuclei); and merged images for all three channels. Scale bar: 20 μm. The bar graph shows the quantification of the mean intensity of 4-HNE. (n = 4 mice per group; 10 independent fields per section were analyzed.) The bar graphs represent the means ± SDs. ns: no significant difference, *P < 0.05, **P < 0.01, ***P < 0.001, ****P < 0.0001 compared with their corresponding control kidneys; #P < 0.05, ##P < 0.01.