Fig. 6: C/EBPα deficiency alleviated ferroptosis in PTECs by downregulating ACSL4.
From: C/EBPα-mediated ACSL4-dependent ferroptosis exacerbates tubular injury in diabetic kidney disease

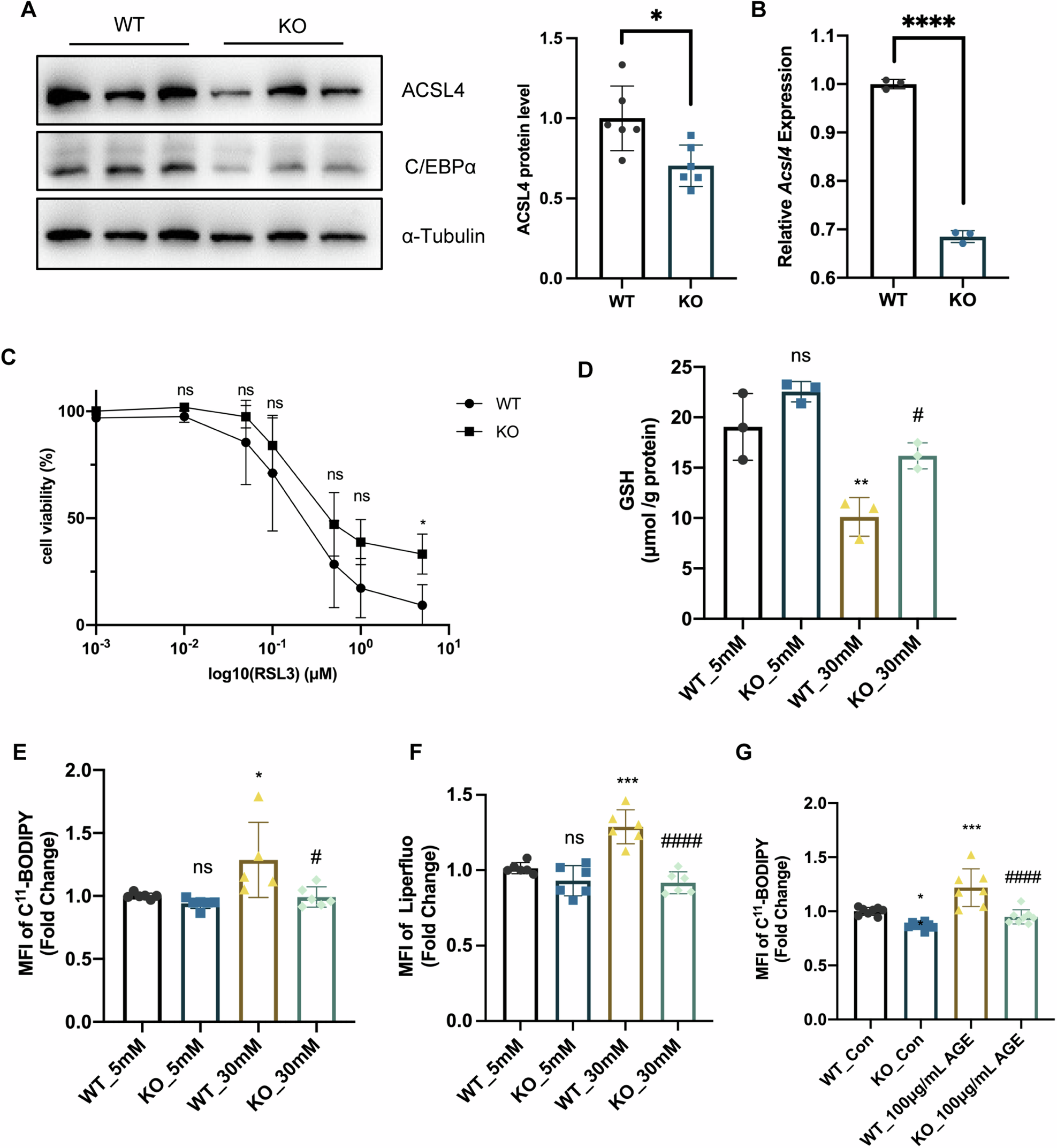
A Immunoblot and bar plot showing C/EBPα and ACSL4 protein levels in WT and KO PTECs. (n = 6 per group). B RT‒qPCR analysis of Acsl4 mRNA levels in WT and KO PTECs. (n = 3 per group). C Viability of WT and KO PTECs treated with RSL-3 for 24 h. (n = 5 per group). D GSH levels in WT and Cebpa-KO PTECs treated with 30 mM D-glucose. (n = 3 per group). E, F C11-BODIPY(E) and Liperfluo (F) fluorescence intensity in D-glucose-treated WT and Cebpa-KO PTECs. (n = 4-6 per group). G C11-BODIPY fluorescence intensity in AGEs-treated WT and Cebpa-KO PTECs. (n = 4–6 per group). Bar graphs represent the mean ± SD; *P < 0.05, **P < 0.01, and ***P < 0.001 compared with the respective experimental controls; #P < 0.05 compared with cells or mice under the same experimental conditions.