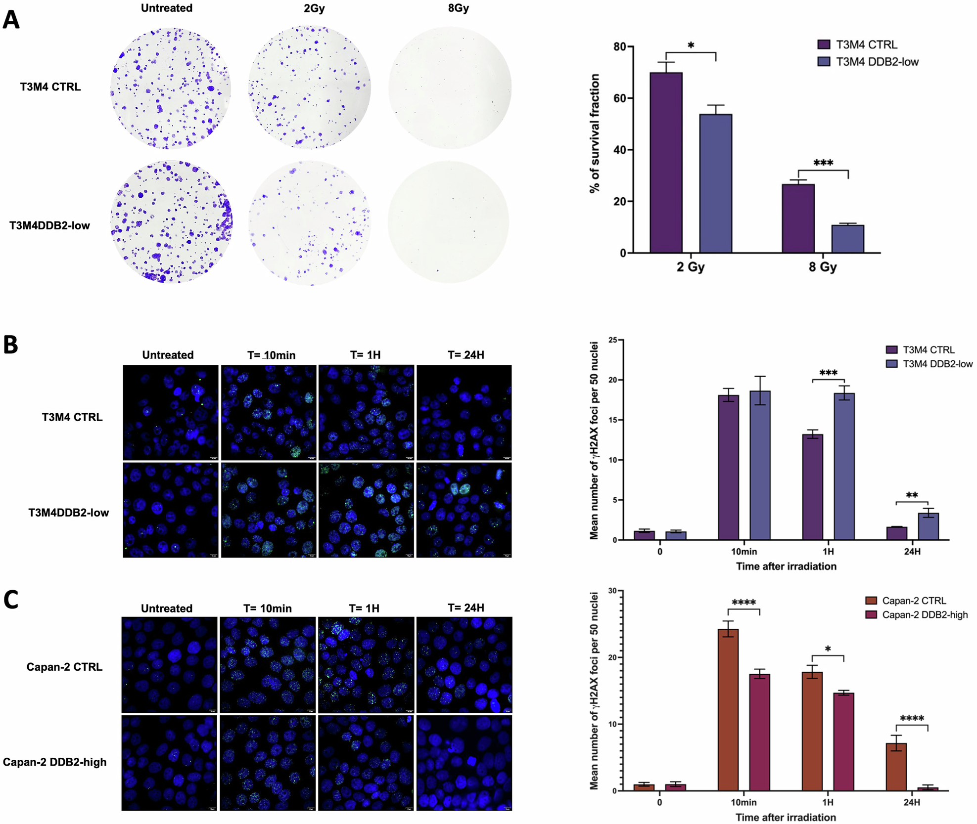
Fig. 1: DDB2 induces resistance to ionizing radiations in PDAC cells.

A The sensitivity of T3M4 CTRL and T3M4 DDB2-low cells to ionizing radiation was determined by clonogenic formation assay. The survival fraction was determined in relation to the number of colonies obtained in untreated cells. The data from three independent experiments are expressed as the mean ± SEM, *p < 0.05 and ***p < 0.001 (Student’s unpaired t-test). B, C The induction of double-strand breaks was analyzed by γ-H2AX foci labeling. The nucleus was counterstained with DAPI (x40). The mean number of γ-H2AX foci in 50 nuclei was determined at 10 min, 1 h, and 24 h after 2 Gy irradiation. The data from three independent experiments are expressed as the mean ± SEM, *p < 0.05, **p < 0.01, ***p < 0.001, and ****p < 0.0001 (ANOVA).