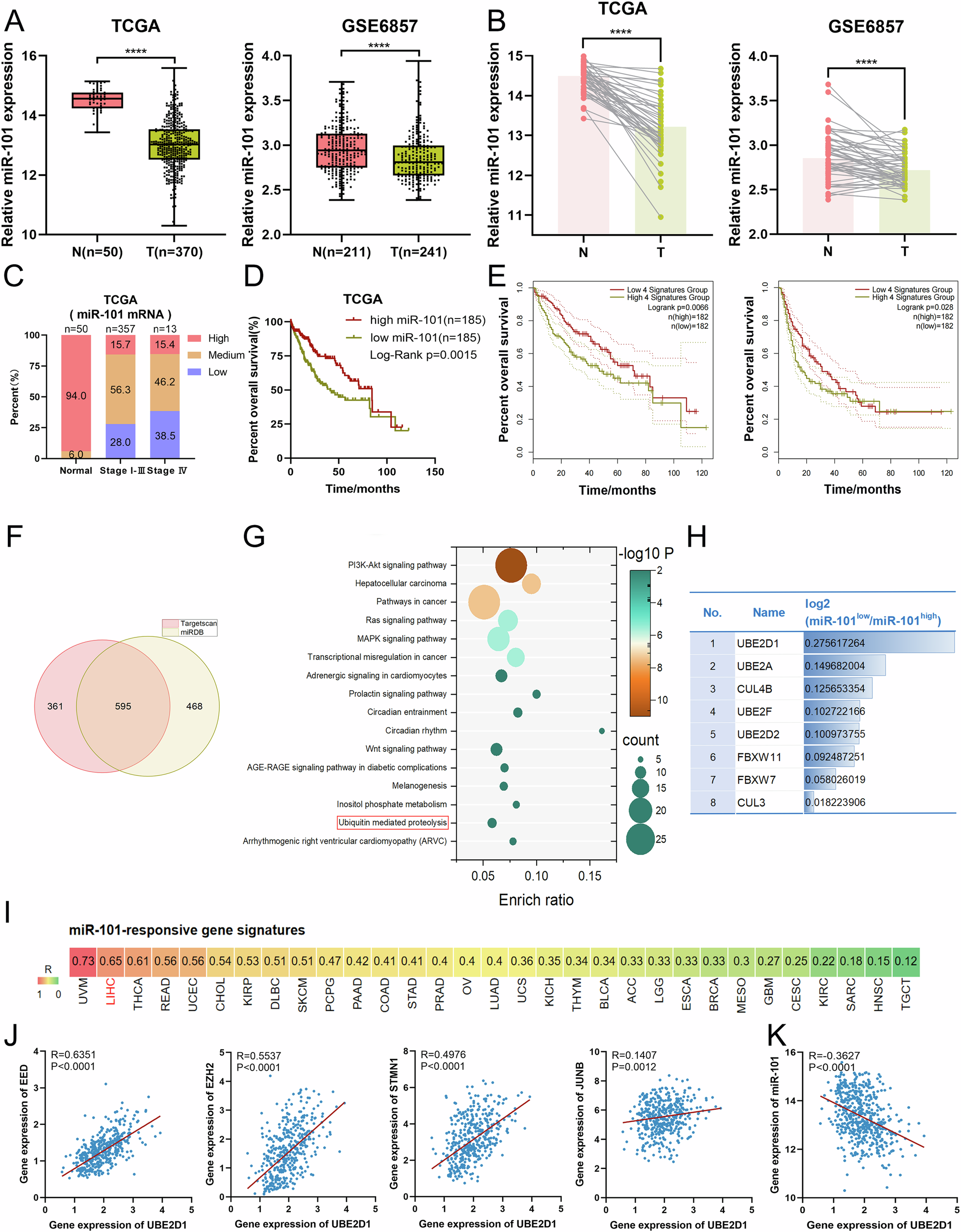
Fig. 1: Expression of miR-101 in HCC patients and screening and identification of its downstream target gene UBE2D1.

A Expression analysis of miR-101 in normal hepatic tissues (N) and LIHC tumor tissues (T) was conducted using data from the TCGA database and the GSE6857 dataset. B The differential expression of miR-101 between normal and paired LIHC tissues was analyzed using data from the TCGA database and the GSE6857 dataset. C Distribution of high, medium and low expression of miR-101 in HCC patients with different malignant degrees based on TCGA data. D The correlation between miR-101 expression levels and the overall survival of HCC patients was assessed using the Log-rank test. E The correlation between miR-101-responsive gene signatures (EED, EZH2, STMN1, JUNB) expression levels and the overall survival of HCC patients was derived from GEPIA. F Overlap of the predicted downstream targets of miR-101 from TargetScan and miRDB prediction databases. G The overlapping 595 predicted genes were subjected to KEGG analysis and enriched to the ubiquitin-mediated proteolysis pathway. The pathways were categorized based on the −log10 P value interval. H Fold-change differences with miR-101low/miR-101high based on TCGA data, UBE2D1 showed the most pronounced alteration in expression. I Correlation analysis of UBE2D1 and miR-101-responsive gene signatures in different tumors according to GEPIA. J A positive correlation was observed between the expression levels of UBE2D1 and EED, EZH2, STMN1, JUNB in LIHC tissues based on TCGA data. K A negative correlation was observed between the expression levels of UBE2D1 and miR-101 in LIHC tissues based on TCGA data. Statistical significance was determined by Student’s t-test. ****p < 0.0001.