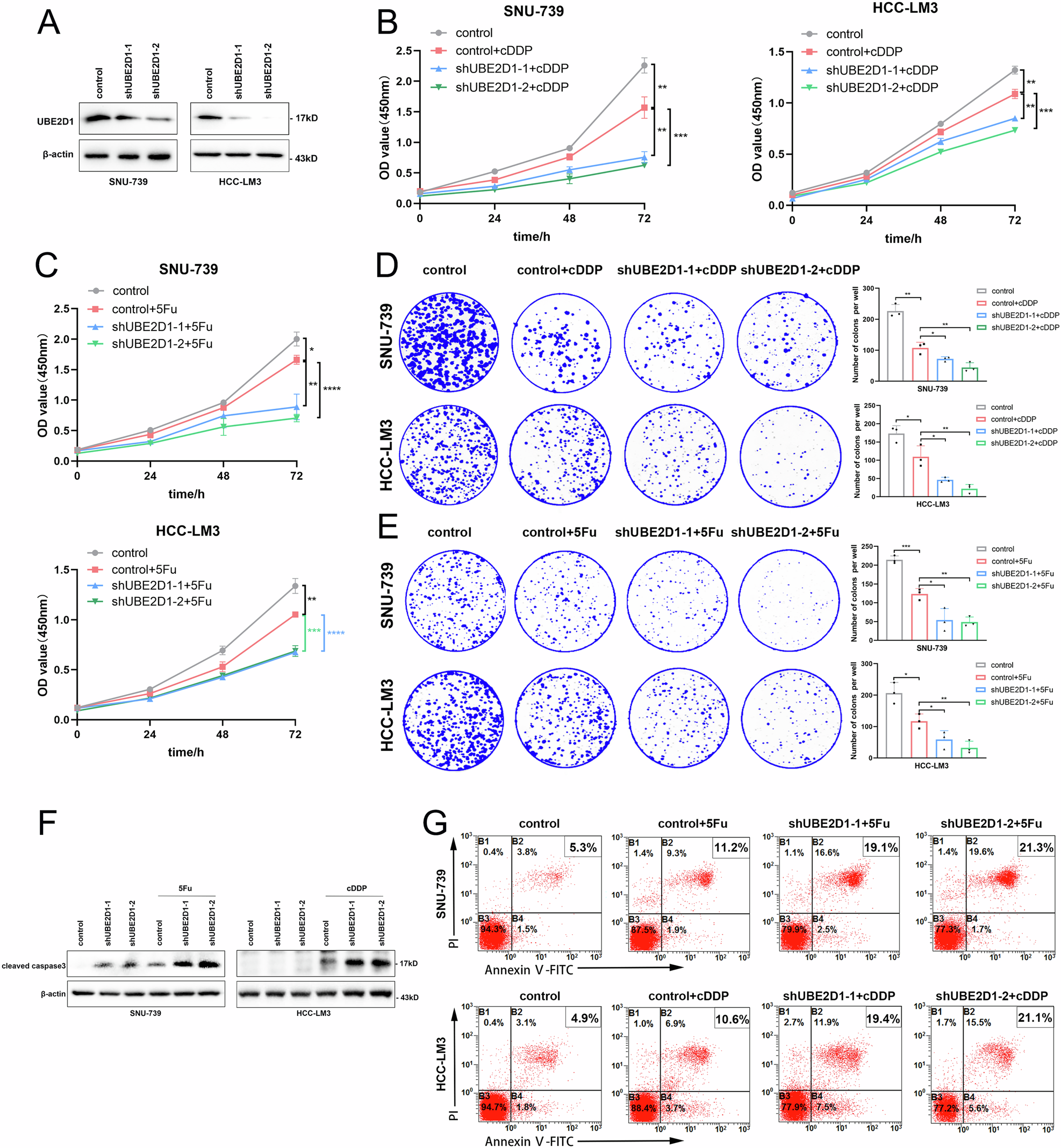
Fig. 3: Knockdown of UBE2D1 enhances sensitization of HCC cells to chemotherapeutic drug-induced cell death.

A Protein levels identification of shRNA-mediated UBE2D1 knockdown effect in SNU-739 and HCC-LM3 cells. B, C Cell viability was analyzed in stable UBE2D1-knockdown cell lines following treatment of 0.5 μM cDDP for 0, 24, 48 and 72 h respectively and treatment of 0.5 μM 5Fu for 0, 24, 48 and 72 h respectively by CCK8 assay. D, E Cell proliferation ability detection of stable UBE2D1-knockdown cell lines after treatment with 0.5 μM cDDP or 0.5 μM 5Fu by plate clone formation assay. F A western blotting analysis of cleaved caspase 3 protein levels in UBE2D1-knockdown cells with or without the cDDP (50 μM, 24 h) or 5Fu (50 μM, 48 h) treatment. G Apoptosis rate detection of UBE2D1-knockdown cells after treatment with cDDP or 5Fu (5 μM, 24 h) by flow cytometry. All experiments were performed three times. Statistical significance was determined by Student’s t-test. ****p < 0.0001, ***p < 0.001, **p < 0.01, *p < 0.05.