Fig. 1: PCGF3 inhibits antiviral response in cells.
From: Nuclear PCGF3 inhibits the antiviral immune response by suppressing the interferon-stimulated gene

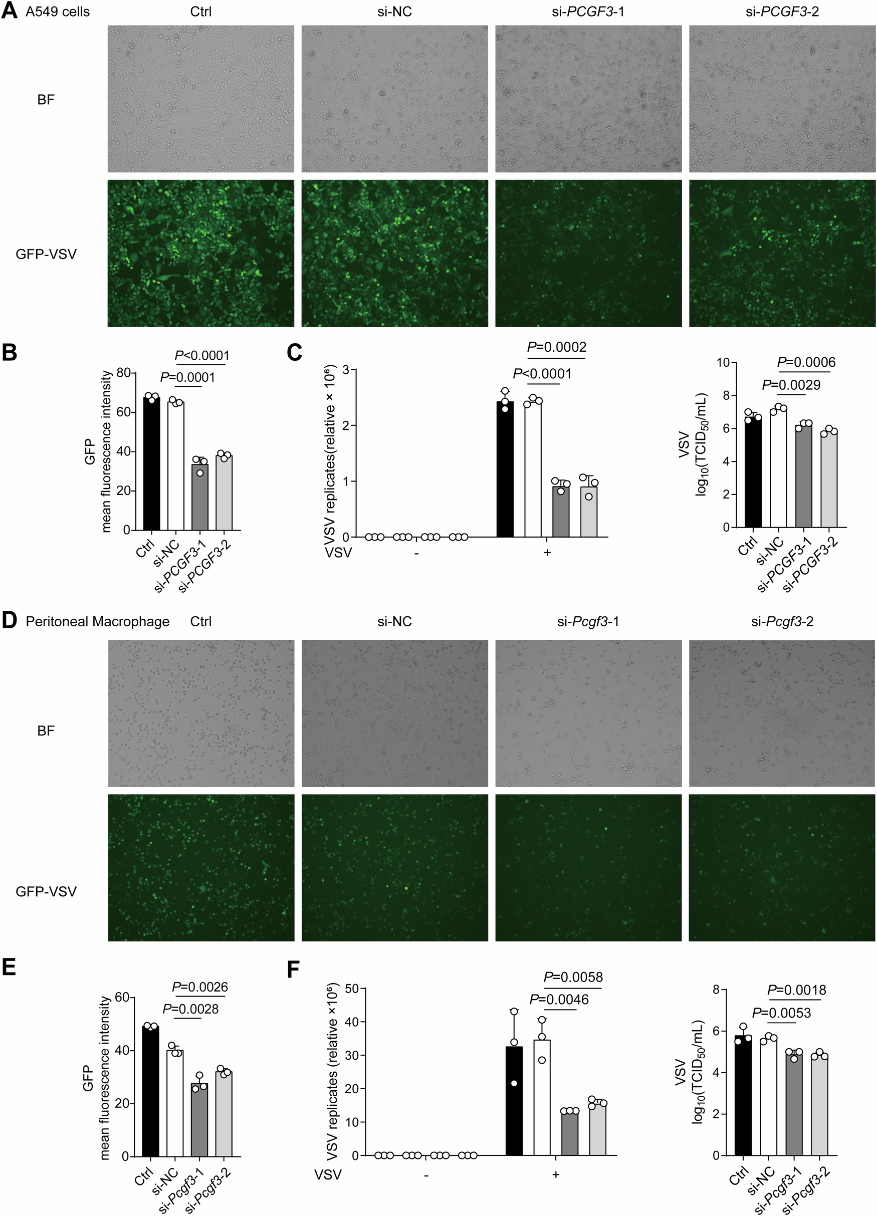
A Typical images of 3 biological replicates of A549 cells without treatment (Ctrl) and A549 cells transfected with si-PCGF3 (si-PCGF3-1 and si-PCGF3-2) or si-NC for 48 h, and then infected with GFP–VSV (MOI = 1) for 8 h. BF: Bright Field. B The GFP mean fluorescence intensity of 3 biological replicates in (A). C qRT-PCR analysis of VSV replicates (left) and cell culture supernatant viral titers (right) in A549 cells without treatment (Ctrl) and A549 cells transfected with si-PCGF3 (si-PCGF3-1 and si-PCGF3-2) or si-NC for 48 h, and then infected with VSV (MOI = 1) for 8 h. D Typical images of 3 biological replicates of mouse peritoneal macrophages without treatment (Ctrl) and mouse peritoneal macrophages transfected with si-Pcgf3 (si-Pcgf3-1 and si-Pcgf3-2) or si-NC for 48 h, and then infected with GFP–VSV for 8 h. BF: Bright Field. E The GFP mean fluorescence intensity of 3 biological replicates in (D). F qRT-PCR analysis of VSV replicates (left) and cell culture supernatant viral titers (right) in mouse peritoneal macrophages without treatment (Ctrl) and mouse peritoneal macrophages transfected with si-Pcgf3 (si-Pcgf3-1 and si-Pcgf3-2) or si-NC for 48 h, and then infected with VSV (MOI = 1) for 8 h. Images in (A) and (D) were captured by EVOS system (Thermofisher). Mean fluorescence intensity was measured by ImageJ. Data are shown as mean ± SD of n = 3 biological replicates (1 field for each repeat experiments, A and D), two-tailed unpaired Student’s t-test (B, C, E and F).