Fig. 2: PCGF3 inhibits the expression of ISGs.
From: Nuclear PCGF3 inhibits the antiviral immune response by suppressing the interferon-stimulated gene

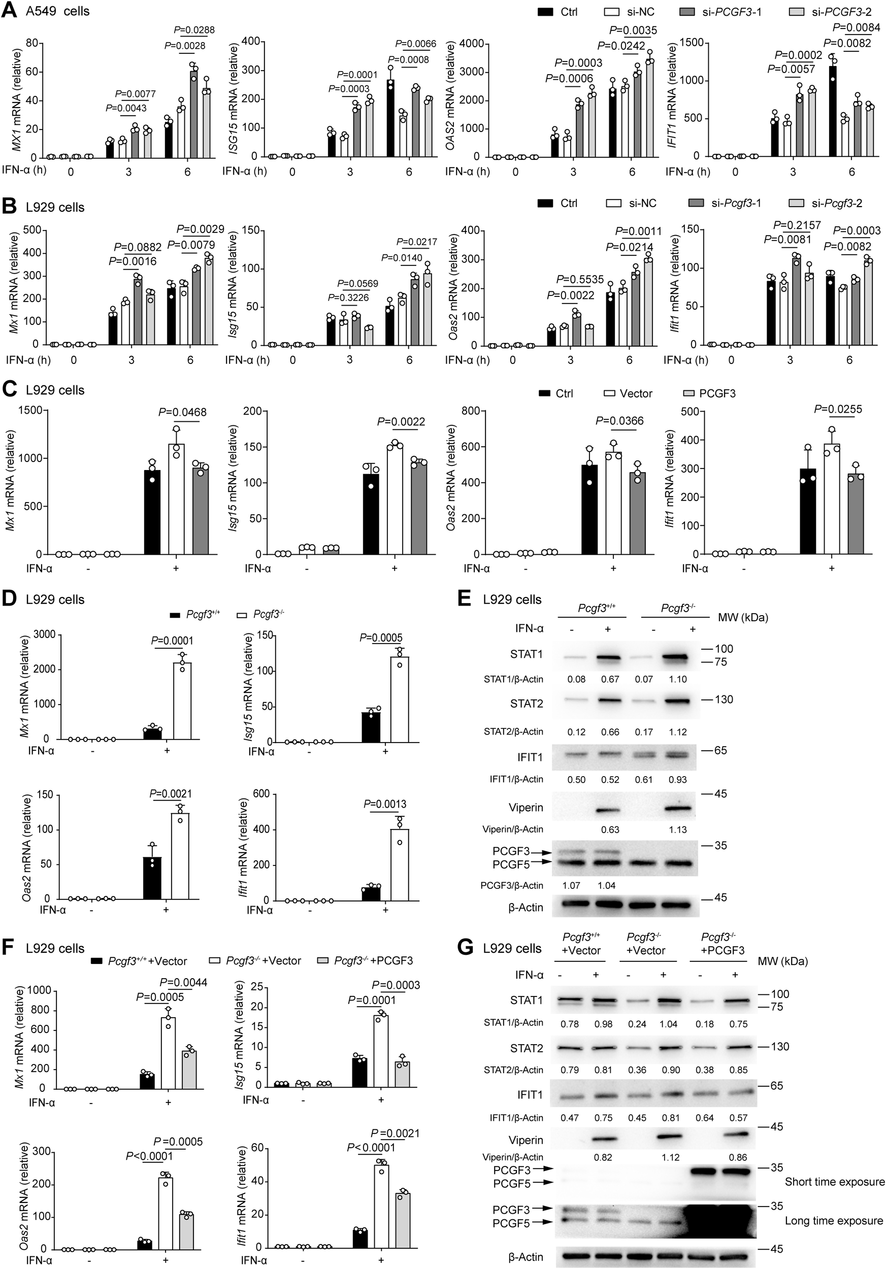
A qRT-PCR analysis mRNA of expression of MX1, ISG15, OAS2 and IFIT1 in A549 cells without treatment (Ctrl) and A549 cells transfected with si-PCGF3 (si-PCGF3-1 and si-PCGF3-2) or si-NC for 48 h, and then treated with human IFN-α (10 ng/mL) for the indicated times. B qRT-PCR analysis mRNA of expression of Mx1, Isg15, Oas2 and Ifit1 in L929 cells without treatment (Ctrl) and L929 cells transfected with si-Pcgf3 (si-Pcgf3-1 and si-Pcgf3-2) or si-NC for 48 h and then treated with mouse IFN-α (50 ng/mL) for the indicated times. C qRT-PCR analysis mRNA of expression of Mx1, Isg15, Oas2 and Ifit1 in L929 cells without treatment (Ctrl) and L929 cells transfected with the empty vector (Vector) or the PCGF3 overexpression vector (PCGF3) for 24 h, and then treated with or without mouse IFN-α (50 ng/mL) for 6 h. D qRT-PCR analysis mRNA of expression of Mx1, Isg15, Oas2 and Ifit1 in Pcgf3+/+ and Pcgf3−/− L929 cells treated with or without mouse IFN-α (50 ng/mL) for 6 h. E Immunoblot analysis of STAT1, STAT2, Viperin, IFIT1, PCGF3/5 and β-Actin in Pcgf3+/+ and Pcgf3−/− L929 cells treated with or without mouse IFN-α (50 ng/mL) for 8 h. F qRT-PCR analysis mRNA of expression of Mx1, Isg15, Oas2 and Ifit1 in Pcgf3+/+ L929 cells transfected with the empty vector (Pcgf3+/++Vector), and Pcgf3−/− L929 cells transfected with the empty vector (Pcgf3−/−+Vector) and the PCGF3 overexpression vector (Pcgf3−/−+PCGF3) for 24 h, and then treated with or without mouse IFN-α (50 ng/mL) for 6 h. G Immunoblot analysis of STAT1, STAT2, Viperin, IFIT1, PCGF3/5 and β-Actin in Pcgf3+/+ L929 cells transfected with empty vector (Pcgf3+/++Vector), and Pcgf3−/− L929 cells transfected with empty vector (Pcgf3−/−+Vector) and Myc-PCGF3 vector (Pcgf3−/−+PCGF3) for 24 h, and then treated with or without mouse IFN-α (50 ng/mL) for 8 h. Every lane was normalized by its β-Actin. These values were shown below lanes (E, G) and quantitative results of three independent experiments were shown in Fig. S2D and S2E. Data are representative of three independent experiments (E, G) or shown as mean ± SD of n = 3 biological replicates (A–D and F), two-tailed unpaired Student’s t-test (A–D and F).