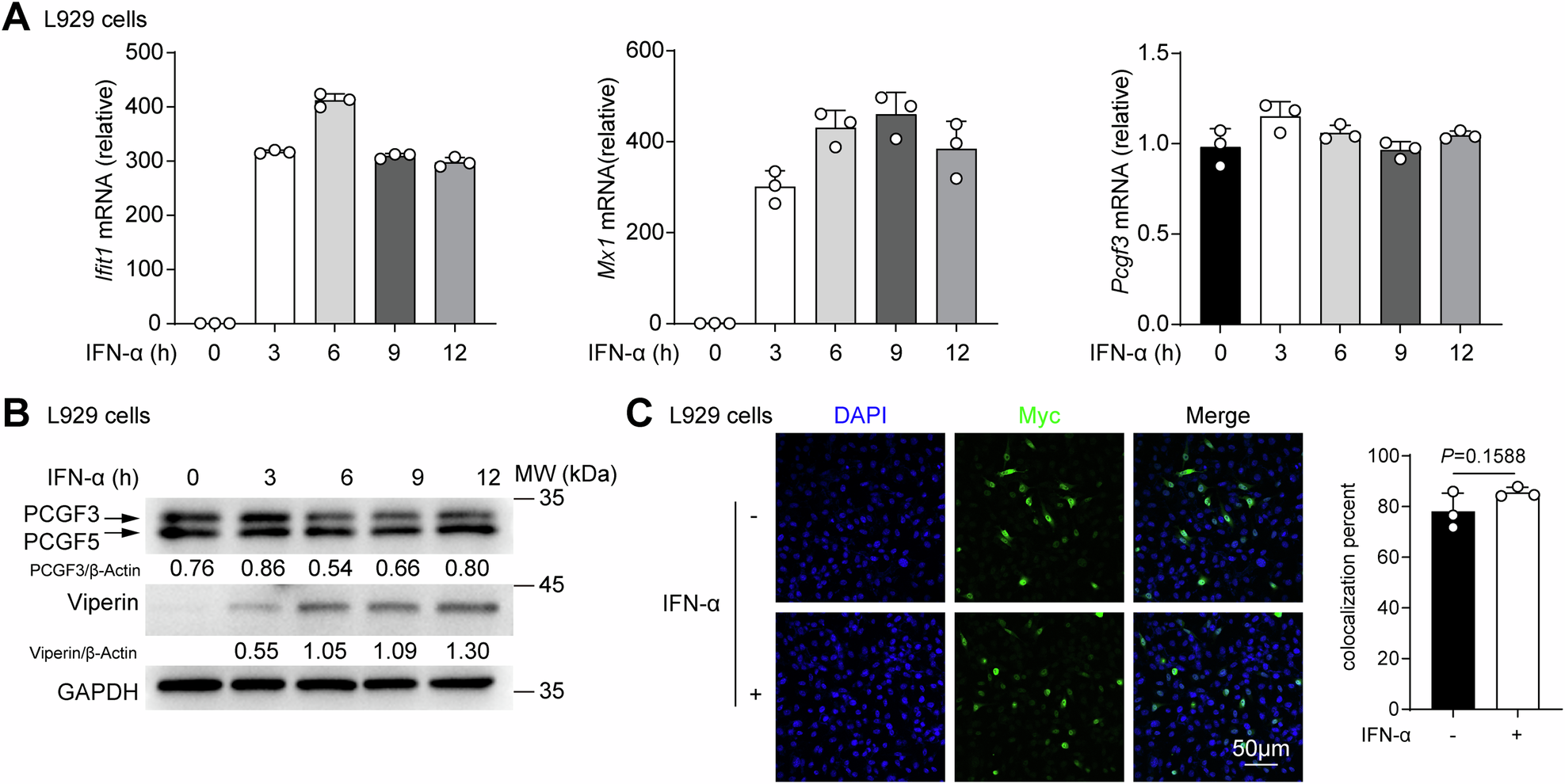
Fig. 3: Nuclear PCGF3 levels remain stable after IFN-I treatment.
From: Nuclear PCGF3 inhibits the antiviral immune response by suppressing the interferon-stimulated gene

A qRT-PCR analysis mRNA of expression of Ifit1, Mx1 and Pcgf3 in L929 cells treated with mouse IFN-α (50 ng/mL) for the indicated times. B Immunoblot analysis of Viperin, PCGF3/5 and GAPDH in L929 cells treated with mouse IFN-α (50 ng/mL) for the indicated times. C Immunofluorescence analysis and the colocalization quantitative results of Myc and DAPI of the Myc-tagged PCGF3 in Pcgf3−/− L929 cells transfected with Myc-tagged PCGF3 vector treated with or without mouse IFN-α (50 ng/mL) for 6 h. Every lane was normalized by its GAPDH. These values were shown below lanes. Colocalization percent (Myc and DAPI) was measured by ImageJ. Data are representative of three independent experiments (B, C). Data are shown as mean ± SD of n = 3 biological replicates (1 field for each repeat experiments, C), two-tailed unpaired Student’s t-test (C).